1
主动登记报备
14天内有以下重点地区旅居史,2月26日乘坐过D2152/D2153次动车(从上海南到荣成),与已公布的阳性感染者活动时空轨迹重叠人员、到过或途经中高风险地区人员、同时空伴随人员、来自全域封闭管理地区的来烟返烟人员,请第一时间主动向所在社区(村)、住宿宾馆和单位报备,并配合当地疫情防控指挥部做好随访登记、核酸检测、隔离医学观察或健康监测等疫情防控措施。

2
风险地区人员严守规定
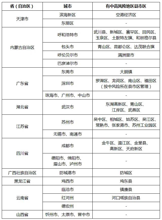
中、高风险地区所在县(市、区)人员暂缓来烟,确需来烟的,抵达后进行7天集中隔离和7天居家健康监测,不具备居家健康监测条件的,实行集中隔离。有上述列表地级市中无中高风险地区所在县(市、区)旅居史的,须持48小时内核酸检测阴性证明,抵达后再进行1次核酸检测。近14天内有陆地边境口岸城市旅居史的人员,请持48小时内的核酸检测阴性证明,抵达后进行1次核酸检测。
3
高风险岗位人员尽量避免来烟
机场和港口区域与入境人员或货物有直接接触的服务保障人员,隔离场所、定点医院、发热门诊、冷链相关企业等高风险岗位人员尽量避免来烟,确需来(返)烟的须满足脱离工作岗位14天以上且持48小时内核酸检测阴性证明,并提前3天向目的地社区(村居)报备,抵烟后非必要不外出、不聚集。
4
入境人员提前报备
5
合理安排出行
市民朋友们要密切关注各地官方发布的疫情权威信息、国内疫情动态和中高风险地区变化。严格限制前往中、高风险地区及所在县(市、区),非必要不要前往中、高风险地区所在地级市的其他县(市、区)。确需出行的,请在出行前通过国务院客户端小程序查询目的地疫情防控政策,并拨打目的地公布的疫情防控咨询电话进行确认。
6
主动核酸检测
烟台市在全市范围内设置免费核酸检测点166处。凡是近期有省外旅居史、参加过聚集性活动、接收过国际包裹邮件、与疫情重点地区来(返)人员有过近距离接触,或者经自我判断可能有感染风险的人员,都可到就近的核酸采样点进行免费核酸检测。核酸检测结果出来前,尽量不前往人员密集的公共场所,减少不必要的聚会聚餐。

扫描二维码
查看烟台免费核酸检测采样点信息
7
做好个人防护
疫情期间,市民朋友要做好个人防护,坚持做好戴口罩、勤洗手、常通风、少聚集、保持一米社交距离等疫情防护措施。要科学佩戴口罩,在人员密集的公共场所,特别是在乘坐电梯、公共交通工具时,一定要全程规范佩戴口罩;戴口罩时要将鼻夹压紧,让口罩盖住口、鼻和下巴;口罩不能无限期、无限次使用,当出现变脏、破损、有异味、变形等情况时应及时更换。日常生活中要勤洗手,洗手时要用流动的水,并使用肥皂或洗手液,外出时要尽量避免直接触摸公共设施,接触后要及时进行手卫生。外出要遵守1米线,特别是在排队、付款、交谈、运动或参观时,要保持1米以上社交距离。
8
主动接种疫苗
接种新冠疫苗是疫情防控的有力武器,市民朋友们要科学认识,现有疫苗对预防奥密克戎变异株感染引起的重症和死亡仍有很好保护效果。目前全市有257处新冠疫苗接种单位提供服务,希望市民朋友能够主动接种、及早接种。已完成疫苗接种的朋友们,依然不可放松警惕,仍需做好个人防护。

扫描二维码
查看烟台市新冠疫苗接种单位公示
来源 | 烟台疾控
编辑 | 迟安娜
校对 | 臧保东
审核 | 刘 丹
◉◉ ◉◉◉
