当前位置:首页>青岛>青岛科技大学复试资讯一览~

青岛科技大学复试资讯一览~

  • 2026-04-16 08:21:31
青岛科技大学复试资讯一览~
今日封面
火哥微信
微信号:huogekaoyan4
最专业电气考研指导
公众号
名称:火哥电气考研
最新、最全考研资讯

聚焦电网动态,探索电业智慧。哈喽大家好,我是雯小雯!~文章内容综合整理自网络,一切信息请以官方为准,文章不代表作者观点及立场。如有任何笔误或失实,请联系删除。文章无任何不良引导。文章部分内容可能会参考人工智能生成内容,请注意核实重要信息。

火哥微信:huogekaoyan4

今天小编给大家汇总青岛科技大学的复试资讯~供大家参考!

复试办法
关键信息汇总

26届080800电气学硕招生10人(相比25届招简,招生人数相同);26届085801电气专硕招生22人(相比25届招简,招生人数相同)

25届:学硕拟招10人,专硕拟招22人。

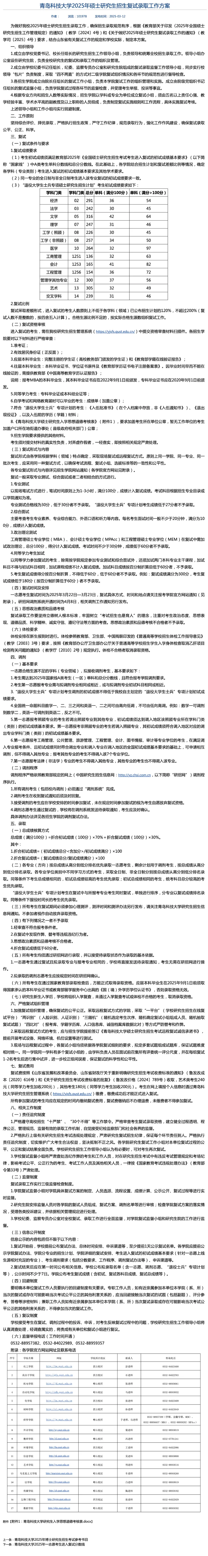
专业目录
招生简章

青岛科技大学2026年硕士研究生招生章程

一、培养目标

培养拥护中国共产党的领导,拥护社会主义制度,热爱祖国,遵纪守法,品德优良,社会责任感强,掌握本学科坚实基础理论和系统专业知识,具有科学精神、人文素养、国际视野及创新能力的新时代经世致用领军人才。

二、招生类别

按学位类型分为学术学位硕士研究生和专业学位硕士研究生;按学习方式分为全日制硕士研究生和非全日制硕士研究生;按就业方式分为定向就业硕士研究生(按定向就业协议就业)和非定向就业硕士研究生(由研究生本人与用人单位双向选择就业)。我校非全日制硕士研究生原则上只招收在职定向就业人员。

三、招生专业及计划

2026年我校拟招收硕士研究生约2100人(含推免硕士研究生150人左右,各专业招收推免生人数以最终录取推免生人数为准),其中全日制硕士研究生约1820人,非全日制硕士研究生约280人。分专业招生计划等详细信息见《青岛科技大学2026年硕士研究生招生专业目录》。

退役大学生士兵专项招生计划为30人,我校所有专业均接收该专项计划报考,由我校自主确定复试合格线。

招生专业目录中招生人数为本年度拟招生数,实际招生人数以上级计划部门正式下达的计划数为准。录取阶段,我校将根据正式下达的招生计划、一志愿考生达线情况、学校学科发展需求等情况对各学科专业或研究方向的招生计划做出适当调整。招收推免生人数以最终录取推免生人数为准。

四、报考条件

(一)报名参加全国硕士研究生招生考试的人员,须符合下列条件:

1.中华人民共和国公民。

2.拥护中国共产党的领导,品德良好,遵纪守法。

3.身体健康状况符合国家和我校规定的体检要求。

4.考生学业水平必须符合下列条件之一:

(1)国家承认学历的应届本科毕业生(含普通高校、成人高校、普通高校举办的成人高等学历教育等应届本科毕业生)及自学考试和网络教育届时可毕业本科生。考生录取当年入学前必须取得国家承认的本科毕业证书或教育部留学服务中心出具的《国(境)外学历学位认证书》,否则录取资格无效。

(2)具有国家承认的大学本科毕业学历的人员。

(3)获得国家承认的高职高专毕业学历后满2年(从毕业后到2026年9月1日,下同)或2年以上的人员,以及国家承认学历的本科结业生,且符合我校下述学术要求之一,按本科毕业同等学力身份报考。

具体学术要求如下:①通过进修、自学考试或函授完成与报考专业相对应的5门及以上本科课程的学习且成绩合格者。②在公开出版的省级(省级)以上学术刊物上以第一作者发表或录用1篇及以上所报考专业领域的学术论文(参加复试时须提交成绩单或论文原件/录用通知及复印件)。

(4)已获硕士、博士研究生学历或学位的人员。在校研究生报考须在报名前征得所在培养单位同意。

(二)报名参加以下专业学位全国硕士研究生招生考试的,按下列规定执行。

1.报名参加法律(非法学)专业学位硕士研究生招生考试的人员,须符合下列条件:

(1)符合报考条件(一)中的各项要求。

(2)报考前所学专业为非法学专业。

2.报名参加法律(法学)专业学位硕士研究生招生考试的人员,须符合下列条件:

(1)符合报考条件(一)中的各项要求。

(2)报考前所学专业为法学专业(获得法学第二学士学位的考生可报考)。

3.报考工商管理(MBA)专业学位硕士研究生招生考试的人员,须符合下列条件:

(1)符合报考条件(一)中的1、2、3项的要求。

(2)大学本科毕业后有3年以上工作经验的人员;或获得国家承认的高职高专毕业学历或大学本科结业后,符合我校相关学业要求,达到大学本科毕业同等学力并有5年以上工作经验的人员;或获得硕士、博士研究生学历或学位后有2年以上工作经验的人员。

五、报考程序

(一)报名。报名包括网上报名和网上确认两个阶段。所有考生均须在规定时间内参加网上报名和网上确认。

1.网上报名

(1)网上报名时间为2025年10月16日至10月27日,每天9:00-22:00。

网上预报名时间为2025年10月10日至10月13日,每天9:00-22:00。

(2)考生应在规定时间登录“中国研究生招生信息网”(网址:https://yz.chsi.com.cn以下简称“研招网”)浏览报考须知,并按教育部、省级教育招生考试机构、报考点以及我校的网上公告要求报名。报名期间,考生可自行修改网上报名信息或重新填报报名信息,但每位考生只能保留一条有效报名信息。逾期不再补报,也不得修改报名信息。

(3)青岛科技大学报考点(代码为3755)仅接收青岛地区报考青岛科技大学的考生且符合下述条件中任意一条:

①驻青高校应届本科毕业生(成人高校应届本科毕业生的教学点所在地为青岛市)。②工作地为青岛市(需提供近三个月,即7-9月青岛市社保缴纳材料)的其他考生(含往届、自考、网络教育等)。③户籍为青岛市的其他考生(含往届、自考、网络教育等)。

(4)考生报名时只能填报一个招生单位的一个专业。待初试结束,教育部公布考生进入复试的初试成绩基本要求后,考生可通过“研招网”调剂服务系统了解我校的调剂办法、计划余额等信息,并按相关规定自主多次平行填报多个调剂志愿。

(5)考生应如实填写学习情况和提供真实材料,特别是本人所受奖惩情况。对弄虚作假者,将按照《国家教育考试违规处理办法》《普通高等学校招生违规行为处理暂行办法》严肃处理。

(6)报名期间将对考生学历(学籍)信息进行网上校验。考生可在报名前或报名期间自行登录“中国高等教育学生信息网”(网址:https://www.chsi.com.cn)查询本人学历(学籍)信息,并查看学历(学籍)校验结果。未能通过学历(学籍)网上校验的考生应在网上确认结束前向我校提交学历(学籍)核验材料,具体方式另行通知。

(7)“退役大学生士兵”等专项计划报考条件,均以教育部相关文件规定为准。申请报考“退役大学生士兵计划”的考生,须在复试前向我校提供《入伍批准书》和《退出现役证》(限士兵)进行复核。

(8)现役军人报考我校的,应当事先认真阅读了解军队有关报考要求,遵守保密规定,按照规定填报报考信息。不明之处应当事先与我校联系。

(9)残疾考生如需组考单位在考试期间提供合理考试便利服务的,应于报名阶段与考点所在地省级招生考试机构和我校沟通申请,以便提前做好安排。

(10)考生应当认真了解并严格按照报考条件及相关政策要求填报志愿并选择报考点。因不符合报考条件及相关政策要求,造成后续不能网上确认、考试(含初试和复试)或录取的,后果由考生本人承担。

(11)考生应当按要求准确填写个人网上报名信息并提供真实材料。考生因网报信息填写错误、填报虚假信息而造成不能考试(含初试和复试)或录取的,后果由考生本人承担。

(12)考生网上报名成功后,应通过定期查阅省级教育招生考试机构、报考点、我校官方网站等方式,主动了解考试安排及注意事项等,积极配合完成相关工作。

2.网上确认

青岛科技大学考点确认方式和确认时间的具体安排将于10月下旬左右在学校研究生招生信息网(https://yzs.qust.edu.cn/)和微信小程序“青科研招”公布,请及时关注。

(1)所有考生(不含推免生)均应当在规定时间内在网上核对并确认网上报名信息,逾期不再补办。

(2)考生网上确认时应当积极配合报考点工作人员,根据核验要求提交有关补充材料。

(3)所有考生均应当对本人网上报名信息进行认真核对并确认。报名信息经考生确认后一律不作修改,因考生填写错误引起的一切后果自行承担。不符合报考条件或提供虚假信息的考生将被取消考试资格,责任由考生自负。

(4)考生应当按规定缴纳报考费。

(5)考生应当按报考点规定配合采集本人图像等相关电子信息。

(6)考生报名时填写的联系信息,如电话等,应仔细核对并保持畅通,联系地址应填写2026年6月中下旬可收取快递的准确地址。

(二)打印准考证

考生应当在考前十天左右(具体时间以研招网通知为准),凭网报用户名和密码登录研招网自行下载打印《准考证》。《准考证》使用A4幅面白纸打印,正、反两面在使用期间不得涂改或书写。考生凭下载打印的《准考证》及有效居民身份证参加初试和复试。

六、初试

(一)考试时间

2026年全国硕士研究生招生考试初试时间为2025年12月20至21日(每天上午8:30-11:30,下午14:00-17:00)。

12月20日上午思想政治理论、管理类综合能力

12月20日下午外国语

12月21日上午业务课一

12月21日下午业务课二

(二)计算器

我校所有自命题科目均不使用计算器。学校会通过提供必要的计算参数等多种手段,帮助考生顺利作答。

(三)初试成绩公布

初试成绩将在研招网公布,考生届时可凭个人有效信息在网上查询各科成绩。

七、复试录取

(一)复试及调剂

1.取得复试资格的考生必须参加复试,我校复试时间大约安排在2026年3—4月,按复试专业不同,复试地点分别为青岛科技大学四方校区和崂山校区,具体复试录取工作安排和实施办法另行通知,请关注我校研究生招生信息网(https://yzs.qust.edu.cn/)和微信小程序“青科研招”通知。

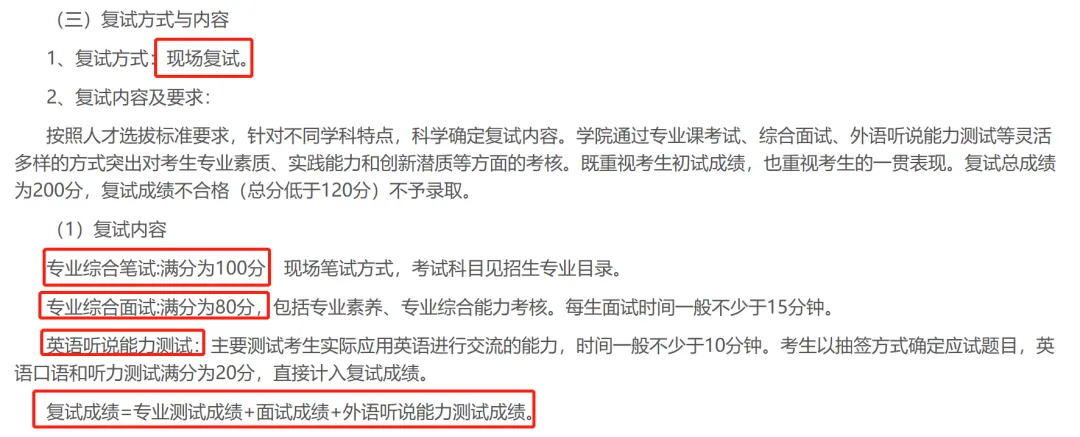
2.复试内容参照我校当年度复试规定,包括但不限于:外语听力口语、专业笔试、综合面试(含外语口语)等。对符合复试基本要求的同等学力考生,复试前须加试与报考专业相关的两门本科主干课程(详见2026年招生专业目录),加试方式为笔试,加试科目不合格,不得参加复试。

工商管理硕士专业学位(MBA)、会计硕士专业学位(MPAcc)和工程管理硕士专业学位(MEM)在复试中需加试政治理论,得分计入复试成绩。

3.我校将根据报考情况对招生专业作出是否调剂的说明,调剂工作的具体要求和程序,待初试结束后按教育部要求执行。届时,考生可通过“中国研究生招生信息网”(http://yz.chsi.com.cn)调剂服务系统填写报考调剂志愿。

(二)体检

新生入学时进行体检。体检参照教育部、卫生部、中国残联印发的《普通高等学校招生体检工作指导意见》(教学〔2003〕3号)要求,按照《教育部办公厅卫生部办公厅关于普通高等学校招生学生入学身体检查取消乙肝项目检测有关问题的通知》(教学厅〔2010〕2号)规定执行。体检不合格者取消录取资格。

(三)录取

1.我校根据国家下达的招生计划,考生入学考试的成绩(含初试和复试),结合考生学习成绩和思想政治表现、业务素质以及身体健康状况确定录取名单。对思想品德考核不合格者,不予录取。

2.录取为非定向就业的硕士研究生,应在入学前将人事档案转入我校,自愿办理迁移本人户口手续;录取为定向就业的硕士研究生要在被录取前与我校、用人单位分别签订定向就业合同。

3.对在报考及考试中有违规行为、弄虚作假等情况的考生,不论何时,一经查实,即按有关规定取消报考资格、录取资格或学籍。

4.录取通知书发放时间约为2026年6月中下旬,具体时间见我校研究生招生信息网(https://yzs.qust.edu.cn/)和微信小程序“青科研招”通知。

5.考生因报考硕士研究生与所在单位产生的问题由考生自行处理。若因此造成考生无法复试或录取的,招生单位不承担责任。

八、学制

我校工商管理硕士专业学位(MBA)研究生学制为2年。其他全日制硕士研究生和非全日制硕士研究生学制均为3年。

九、学费及奖助学金

(一)学费

1.我校全日制学术型硕士研究生学制内学费均为8000元/年,全日制专业型硕士研究生学制内学费均为10000元/年。

2.非全日制硕士研究生学费标准请咨询报考学院。

(二)奖助学金

纳入全国研究生招生计划,并符合相关条件的全日制研究生,可获得研究生国家助学金资助。表现优异,符合条件的研究生可参评研究生国家奖学金。为激励研究生勤奋学习、潜心科研、勇于创新、积极进取,学校设立研究生学业奖学金。学校还设有不同形式的社会奖学金项目,有报考意向的考生可详询招生学院。

非全日制研究生不享受奖助学金政策。

此外,我校每年为研究生提供一定数量的“三助岗位”,学生可申请从事助教、助研、助管工作。按国家政策规定,家庭经济困难的学生,可办理生源地助学贷款。

十、培养地点及住宿情况

(一)培养地点

我校硕士研究生主要在崂山校区和四方校区培养。

崂山校区包含机电学院、自动化学院、经管学院、外语学院、数理学院、信息学院、艺术学院、马克思主义学院、法学院、传媒学院、体育学院、数据学院各招生专业。

四方校区包含化工学院、高分子学院、化学院、材料学院、环境学院、生物工程学院各招生专业。

由于发展规划、院系调整等原因,部分招生学院(专业)的培养地点可能会发生变化。具体培养地点以实际教学安排为准。

(二)住宿情况

我校为转入人事档案的全日制硕士研究生提供住宿,非全日制研究生原则上不提供住宿。住宿实行收费制,费用由学生自理。

十一、毕业

硕士研究生达到所在(学院)专业学位授予要求即可毕业,并授予学位,具体以各专业培养方案为准。

十二、违规处理

根据《全国硕士研究生招生工作管理规定》要求,考生须遵章守纪、诚信考试。对在研究生考试招生中违反考试管理规定和考场纪律,影响考试公平、公正的考生一律按《中华人民共和国教育法》及《国家教育考试违规处理办法》(教育部令第33号)严肃处理。

十三、其他事宜

1.本章程中与教育部《2026年全国硕士研究生招生工作管理规定》不一致之处及其他未尽事宜,均以教育部文件要求为准。

2.经山东省教育厅批准,我校与中国科学院海洋研究所、中国科学院青岛生物能源与过程研究所、中国水产科学研究院黄海水产研究所、山东产业技术研究院、山东化工研究院等科研机构设有联合培养专项招生计划,分布学科、专业详见2026年招生专业目录。

十四、联系方式

单位代码:10426

联系部门:青岛科技大学研究生招生办公室

联系人:王老师、孙老师、吴老师

地 址:山东省青岛市市北区郑州路53号

山东省青岛市崂山区松岭路99号

电话传真:0532-88957382、84022989

E-mail:yzb@qust.edu.cn

我校主页:http://www.qust.edu.cn

研究生招生信息网:https://yzs.qust.edu.cn/

研究生招生小程序:青科研招

下面给大家推送青岛科技大学的考研信息哦~

院校介绍

青岛科技大学(英文名:Qingdao University of Science and Technology,简称:青岛科大,QUST),位于山东省,是经中华人民共和国教育部批准,由山东省主管的公办全日制普通本科高校,是国家“111计划”入选高校、教育部与中国科学院“科教结合协同育人行动计划”高校、首批“新工科研究与实践项目”入选高校、国家“卓越工程师教育培养计划”入选高校。 

学校前身是创建于1950年的沈阳轻工业高级职业学校,1956年迁至青岛,更名为青岛橡胶工业学校。1958年经山东省人民政府批准组建为山东化工学院,开始了正式举办高等教育的历程。1984年经教育部批准更名为青岛化工学院,1998年由化学工业部划转到山东省,2001年青岛工艺美术学校并入,2002年经教育部批准更名为青岛科技大学。2009年高密校区投入使用,2016年山东省化工研究院整建制并入。2019年8月,中德校区投入使用,同年学校入选年度全国创新创业典型经验高校。 

截至2025年5月,学校有五校区一基地,分别是崂山校区、四方校区、高密校区、济南校区、中德校区,淄博教科产融合基地。校青岛市生态化工重点实验室为省部共建国家重点实验室培育基地,学校设有32个院系,81个本科专业,拥有8个博士学位授权点,5个博士后科研流动站,24个硕士一级学科,18个硕士专业学位类别,有教职工2800余人、普通本科生29000余人、研究生7400余人。

复试科目

电力系统综合

(电机学+电力电子+继保)

复试详情

复试主要分为笔试和面试两部分,笔试科目为电力电子技术、电机学以及继电保护,题型有名词解释、判断、简答以及计算。

面试为笔试三科加上数电、模电、自控、电分、电磁场以及电路随机抽题,主要还是提问笔试那三科。

青岛科技大学研究生招生的总成绩=折合初试成绩(百分制)×70%+折合复试成绩(百分制)×30%。其中:

1.折合初试成绩=(初试成绩总分/初试成绩满分)×100

2.折合复试成绩=(复试成绩/复试成绩满分)×100

复试分数线

2023年:电气工程080800学术学位全日制273分,单科线38、57;电气工程085801专业学位全日制273分,单科线38、57。

2025年:总分线260分,单科均执行A类国家线。

就业情况

电网企业:青岛科技大学在青岛以及山东的认可度极高,对于二本、三本以及想要留在山东又求稳的一本同学,是一个非常好的选择,很多学生进入电网工作。

知名企业:除了进入电网以外,进入海尔、海信等青岛本土大企业也是非常不错的选择,每年来青科招聘的企业络绎不绝,其中不乏世界500强企业。

初试课程报名

估摸阁下的考研路上

莫非缺一份火哥的精心指导?

来吧!

我们在挖掘

不让你埋没

火哥微信:huogekaoyan4

电分总群

华电保定群
华电北京群
河海考研群
东电考研群
上电考研群
郑州大学群
火哥电气考研团队介绍

火哥考研是目前电气考研最专业、最权威、校内外口碑最好的专业课辅导团队,成员二十多人,每年华电电气硕士97%以上在我们的帮助下圆梦。

火哥为纯粹的双华双电人,本科09级电力实验班,硕士13级电力系统学硕,专业课第二名,做辅导已是第十二年。曾毁约天津局、广州局、珠海局、南京局,最终签约青岛局,对就业与考研都有独到见解。

24届战报

24届考研,我们一共售出初试资料3300余套,网络全程班2512人,面授班170余人,网络冲刺班1650人,复试资料2000余套,复试网络班1060余人,其中本校学生有700多人参与了我们的辅导班,两个校区学硕专硕四个总分、四个总专业课第一名连续第八年均出自火哥辅导班,且士兵计划、少干、非全第一名均出自辅导班

往届战报

23届考研, 连续第七年包揽北京保定学硕专硕四个专业课第一名,且士兵计划、少干、非全第一名均出自辅导班初试成绩排名不完全统计95%以上出自辅导班,辅导团队伟哥以147分名列郑大专业课第一名。

22届考研, 连续第六年包揽北京保定学硕专硕四个专业课第一名,成功上岸的同学中97%出自火哥考研,北学前80名北专前150名里共只有9人没报班,包揽保学保专前60名,专业课高分段几乎全部出自辅导班,伟哥则考了华电专业课第一名145分。

21届考研, 连续第五年包揽北京保定学硕专硕四个专业课第一名,成功上岸的同学中95%出自火哥考研,包揽北京专硕前30名、保定专硕前50名,上400分的超过150人,专业课高分段几乎全部出自辅导班,火哥自己则考了上电专业课第一名。20届火哥143分华电专业课第二名。

最专业的电气辅导

做考研辅导,火哥电气考研是专业的。

火哥考研从不吹嘘造假,一直坚持用成绩证明,让口碑说话。十二年以来我们是唯一一直在不断进步的团队,不管是讲师本科学历与成绩、考研成绩与专业、讲课效果与评价、辅导班成绩还是就业,方方面面都占绝对优势。今年我们希望更上一层楼,提供给大家无与伦比的答疑辅导服务。本套资料包含内容丰富,是公认的电气考研界最强资料,经十余次改版校对,答案已完美无误,是您披荆斩棘之利器,如若对您的升学之路有所帮助,荣幸之至。

最新文章

随机文章

基本 文件 流程 错误 SQL 调试
  1. 请求信息 : 2026-04-18 19:11:38 HTTP/2.0 GET : https://g.460.net.cn/a/461955.html
  2. 运行时间 : 0.097225s [ 吞吐率:10.29req/s ] 内存消耗:4,441.28kb 文件加载:140
  3. 缓存信息 : 0 reads,0 writes
  4. 会话信息 : SESSION_ID=bc873297f05d7c9d7cc92e0f00180e6b
  1. /yingpanguazai/ssd/ssd1/www/g.460.net.cn/public/index.php ( 0.79 KB )
  2. /yingpanguazai/ssd/ssd1/www/g.460.net.cn/vendor/autoload.php ( 0.17 KB )
  3. /yingpanguazai/ssd/ssd1/www/g.460.net.cn/vendor/composer/autoload_real.php ( 2.49 KB )
  4. /yingpanguazai/ssd/ssd1/www/g.460.net.cn/vendor/composer/platform_check.php ( 0.90 KB )
  5. /yingpanguazai/ssd/ssd1/www/g.460.net.cn/vendor/composer/ClassLoader.php ( 14.03 KB )
  6. /yingpanguazai/ssd/ssd1/www/g.460.net.cn/vendor/composer/autoload_static.php ( 4.90 KB )
  7. /yingpanguazai/ssd/ssd1/www/g.460.net.cn/vendor/topthink/think-helper/src/helper.php ( 8.34 KB )
  8. /yingpanguazai/ssd/ssd1/www/g.460.net.cn/vendor/topthink/think-validate/src/helper.php ( 2.19 KB )
  9. /yingpanguazai/ssd/ssd1/www/g.460.net.cn/vendor/topthink/think-orm/src/helper.php ( 1.47 KB )
  10. /yingpanguazai/ssd/ssd1/www/g.460.net.cn/vendor/topthink/think-orm/stubs/load_stubs.php ( 0.16 KB )
  11. /yingpanguazai/ssd/ssd1/www/g.460.net.cn/vendor/topthink/framework/src/think/Exception.php ( 1.69 KB )
  12. /yingpanguazai/ssd/ssd1/www/g.460.net.cn/vendor/topthink/think-container/src/Facade.php ( 2.71 KB )
  13. /yingpanguazai/ssd/ssd1/www/g.460.net.cn/vendor/symfony/deprecation-contracts/function.php ( 0.99 KB )
  14. /yingpanguazai/ssd/ssd1/www/g.460.net.cn/vendor/symfony/polyfill-mbstring/bootstrap.php ( 8.26 KB )
  15. /yingpanguazai/ssd/ssd1/www/g.460.net.cn/vendor/symfony/polyfill-mbstring/bootstrap80.php ( 9.78 KB )
  16. /yingpanguazai/ssd/ssd1/www/g.460.net.cn/vendor/symfony/var-dumper/Resources/functions/dump.php ( 1.49 KB )
  17. /yingpanguazai/ssd/ssd1/www/g.460.net.cn/vendor/topthink/think-dumper/src/helper.php ( 0.18 KB )
  18. /yingpanguazai/ssd/ssd1/www/g.460.net.cn/vendor/symfony/var-dumper/VarDumper.php ( 4.30 KB )
  19. /yingpanguazai/ssd/ssd1/www/g.460.net.cn/vendor/topthink/framework/src/think/App.php ( 15.30 KB )
  20. /yingpanguazai/ssd/ssd1/www/g.460.net.cn/vendor/topthink/think-container/src/Container.php ( 15.76 KB )
  21. /yingpanguazai/ssd/ssd1/www/g.460.net.cn/vendor/psr/container/src/ContainerInterface.php ( 1.02 KB )
  22. /yingpanguazai/ssd/ssd1/www/g.460.net.cn/app/provider.php ( 0.19 KB )
  23. /yingpanguazai/ssd/ssd1/www/g.460.net.cn/vendor/topthink/framework/src/think/Http.php ( 6.04 KB )
  24. /yingpanguazai/ssd/ssd1/www/g.460.net.cn/vendor/topthink/think-helper/src/helper/Str.php ( 7.29 KB )
  25. /yingpanguazai/ssd/ssd1/www/g.460.net.cn/vendor/topthink/framework/src/think/Env.php ( 4.68 KB )
  26. /yingpanguazai/ssd/ssd1/www/g.460.net.cn/app/common.php ( 0.03 KB )
  27. /yingpanguazai/ssd/ssd1/www/g.460.net.cn/vendor/topthink/framework/src/helper.php ( 18.78 KB )
  28. /yingpanguazai/ssd/ssd1/www/g.460.net.cn/vendor/topthink/framework/src/think/Config.php ( 5.54 KB )
  29. /yingpanguazai/ssd/ssd1/www/g.460.net.cn/config/app.php ( 0.95 KB )
  30. /yingpanguazai/ssd/ssd1/www/g.460.net.cn/config/cache.php ( 0.78 KB )
  31. /yingpanguazai/ssd/ssd1/www/g.460.net.cn/config/console.php ( 0.23 KB )
  32. /yingpanguazai/ssd/ssd1/www/g.460.net.cn/config/cookie.php ( 0.56 KB )
  33. /yingpanguazai/ssd/ssd1/www/g.460.net.cn/config/database.php ( 2.47 KB )
  34. /yingpanguazai/ssd/ssd1/www/g.460.net.cn/vendor/topthink/framework/src/think/facade/Env.php ( 1.67 KB )
  35. /yingpanguazai/ssd/ssd1/www/g.460.net.cn/config/filesystem.php ( 0.61 KB )
  36. /yingpanguazai/ssd/ssd1/www/g.460.net.cn/config/lang.php ( 0.91 KB )
  37. /yingpanguazai/ssd/ssd1/www/g.460.net.cn/config/log.php ( 1.35 KB )
  38. /yingpanguazai/ssd/ssd1/www/g.460.net.cn/config/middleware.php ( 0.19 KB )
  39. /yingpanguazai/ssd/ssd1/www/g.460.net.cn/config/route.php ( 1.89 KB )
  40. /yingpanguazai/ssd/ssd1/www/g.460.net.cn/config/session.php ( 0.57 KB )
  41. /yingpanguazai/ssd/ssd1/www/g.460.net.cn/config/trace.php ( 0.34 KB )
  42. /yingpanguazai/ssd/ssd1/www/g.460.net.cn/config/view.php ( 0.82 KB )
  43. /yingpanguazai/ssd/ssd1/www/g.460.net.cn/app/event.php ( 0.25 KB )
  44. /yingpanguazai/ssd/ssd1/www/g.460.net.cn/vendor/topthink/framework/src/think/Event.php ( 7.67 KB )
  45. /yingpanguazai/ssd/ssd1/www/g.460.net.cn/app/service.php ( 0.13 KB )
  46. /yingpanguazai/ssd/ssd1/www/g.460.net.cn/app/AppService.php ( 0.26 KB )
  47. /yingpanguazai/ssd/ssd1/www/g.460.net.cn/vendor/topthink/framework/src/think/Service.php ( 1.64 KB )
  48. /yingpanguazai/ssd/ssd1/www/g.460.net.cn/vendor/topthink/framework/src/think/Lang.php ( 7.35 KB )
  49. /yingpanguazai/ssd/ssd1/www/g.460.net.cn/vendor/topthink/framework/src/lang/zh-cn.php ( 13.70 KB )
  50. /yingpanguazai/ssd/ssd1/www/g.460.net.cn/vendor/topthink/framework/src/think/initializer/Error.php ( 3.31 KB )
  51. /yingpanguazai/ssd/ssd1/www/g.460.net.cn/vendor/topthink/framework/src/think/initializer/RegisterService.php ( 1.33 KB )
  52. /yingpanguazai/ssd/ssd1/www/g.460.net.cn/vendor/services.php ( 0.14 KB )
  53. /yingpanguazai/ssd/ssd1/www/g.460.net.cn/vendor/topthink/framework/src/think/service/PaginatorService.php ( 1.52 KB )
  54. /yingpanguazai/ssd/ssd1/www/g.460.net.cn/vendor/topthink/framework/src/think/service/ValidateService.php ( 0.99 KB )
  55. /yingpanguazai/ssd/ssd1/www/g.460.net.cn/vendor/topthink/framework/src/think/service/ModelService.php ( 2.04 KB )
  56. /yingpanguazai/ssd/ssd1/www/g.460.net.cn/vendor/topthink/think-trace/src/Service.php ( 0.77 KB )
  57. /yingpanguazai/ssd/ssd1/www/g.460.net.cn/vendor/topthink/framework/src/think/Middleware.php ( 6.72 KB )
  58. /yingpanguazai/ssd/ssd1/www/g.460.net.cn/vendor/topthink/framework/src/think/initializer/BootService.php ( 0.77 KB )
  59. /yingpanguazai/ssd/ssd1/www/g.460.net.cn/vendor/topthink/think-orm/src/Paginator.php ( 11.86 KB )
  60. /yingpanguazai/ssd/ssd1/www/g.460.net.cn/vendor/topthink/think-validate/src/Validate.php ( 63.20 KB )
  61. /yingpanguazai/ssd/ssd1/www/g.460.net.cn/vendor/topthink/think-orm/src/Model.php ( 23.55 KB )
  62. /yingpanguazai/ssd/ssd1/www/g.460.net.cn/vendor/topthink/think-orm/src/model/concern/Attribute.php ( 21.05 KB )
  63. /yingpanguazai/ssd/ssd1/www/g.460.net.cn/vendor/topthink/think-orm/src/model/concern/AutoWriteData.php ( 4.21 KB )
  64. /yingpanguazai/ssd/ssd1/www/g.460.net.cn/vendor/topthink/think-orm/src/model/concern/Conversion.php ( 6.44 KB )
  65. /yingpanguazai/ssd/ssd1/www/g.460.net.cn/vendor/topthink/think-orm/src/model/concern/DbConnect.php ( 5.16 KB )
  66. /yingpanguazai/ssd/ssd1/www/g.460.net.cn/vendor/topthink/think-orm/src/model/concern/ModelEvent.php ( 2.33 KB )
  67. /yingpanguazai/ssd/ssd1/www/g.460.net.cn/vendor/topthink/think-orm/src/model/concern/RelationShip.php ( 28.29 KB )
  68. /yingpanguazai/ssd/ssd1/www/g.460.net.cn/vendor/topthink/think-helper/src/contract/Arrayable.php ( 0.09 KB )
  69. /yingpanguazai/ssd/ssd1/www/g.460.net.cn/vendor/topthink/think-helper/src/contract/Jsonable.php ( 0.13 KB )
  70. /yingpanguazai/ssd/ssd1/www/g.460.net.cn/vendor/topthink/think-orm/src/model/contract/Modelable.php ( 0.09 KB )
  71. /yingpanguazai/ssd/ssd1/www/g.460.net.cn/vendor/topthink/framework/src/think/Db.php ( 2.88 KB )
  72. /yingpanguazai/ssd/ssd1/www/g.460.net.cn/vendor/topthink/think-orm/src/DbManager.php ( 8.52 KB )
  73. /yingpanguazai/ssd/ssd1/www/g.460.net.cn/vendor/topthink/framework/src/think/Log.php ( 6.28 KB )
  74. /yingpanguazai/ssd/ssd1/www/g.460.net.cn/vendor/topthink/framework/src/think/Manager.php ( 3.92 KB )
  75. /yingpanguazai/ssd/ssd1/www/g.460.net.cn/vendor/psr/log/src/LoggerTrait.php ( 2.69 KB )
  76. /yingpanguazai/ssd/ssd1/www/g.460.net.cn/vendor/psr/log/src/LoggerInterface.php ( 2.71 KB )
  77. /yingpanguazai/ssd/ssd1/www/g.460.net.cn/vendor/topthink/framework/src/think/Cache.php ( 4.92 KB )
  78. /yingpanguazai/ssd/ssd1/www/g.460.net.cn/vendor/psr/simple-cache/src/CacheInterface.php ( 4.71 KB )
  79. /yingpanguazai/ssd/ssd1/www/g.460.net.cn/vendor/topthink/think-helper/src/helper/Arr.php ( 16.63 KB )
  80. /yingpanguazai/ssd/ssd1/www/g.460.net.cn/vendor/topthink/framework/src/think/cache/driver/File.php ( 7.84 KB )
  81. /yingpanguazai/ssd/ssd1/www/g.460.net.cn/vendor/topthink/framework/src/think/cache/Driver.php ( 9.03 KB )
  82. /yingpanguazai/ssd/ssd1/www/g.460.net.cn/vendor/topthink/framework/src/think/contract/CacheHandlerInterface.php ( 1.99 KB )
  83. /yingpanguazai/ssd/ssd1/www/g.460.net.cn/app/Request.php ( 0.09 KB )
  84. /yingpanguazai/ssd/ssd1/www/g.460.net.cn/vendor/topthink/framework/src/think/Request.php ( 55.78 KB )
  85. /yingpanguazai/ssd/ssd1/www/g.460.net.cn/app/middleware.php ( 0.25 KB )
  86. /yingpanguazai/ssd/ssd1/www/g.460.net.cn/vendor/topthink/framework/src/think/Pipeline.php ( 2.61 KB )
  87. /yingpanguazai/ssd/ssd1/www/g.460.net.cn/vendor/topthink/think-trace/src/TraceDebug.php ( 3.40 KB )
  88. /yingpanguazai/ssd/ssd1/www/g.460.net.cn/vendor/topthink/framework/src/think/middleware/SessionInit.php ( 1.94 KB )
  89. /yingpanguazai/ssd/ssd1/www/g.460.net.cn/vendor/topthink/framework/src/think/Session.php ( 1.80 KB )
  90. /yingpanguazai/ssd/ssd1/www/g.460.net.cn/vendor/topthink/framework/src/think/session/driver/File.php ( 6.27 KB )
  91. /yingpanguazai/ssd/ssd1/www/g.460.net.cn/vendor/topthink/framework/src/think/contract/SessionHandlerInterface.php ( 0.87 KB )
  92. /yingpanguazai/ssd/ssd1/www/g.460.net.cn/vendor/topthink/framework/src/think/session/Store.php ( 7.12 KB )
  93. /yingpanguazai/ssd/ssd1/www/g.460.net.cn/vendor/topthink/framework/src/think/Route.php ( 23.73 KB )
  94. /yingpanguazai/ssd/ssd1/www/g.460.net.cn/vendor/topthink/framework/src/think/route/RuleName.php ( 5.75 KB )
  95. /yingpanguazai/ssd/ssd1/www/g.460.net.cn/vendor/topthink/framework/src/think/route/Domain.php ( 2.53 KB )
  96. /yingpanguazai/ssd/ssd1/www/g.460.net.cn/vendor/topthink/framework/src/think/route/RuleGroup.php ( 22.43 KB )
  97. /yingpanguazai/ssd/ssd1/www/g.460.net.cn/vendor/topthink/framework/src/think/route/Rule.php ( 26.95 KB )
  98. /yingpanguazai/ssd/ssd1/www/g.460.net.cn/vendor/topthink/framework/src/think/route/RuleItem.php ( 9.78 KB )
  99. /yingpanguazai/ssd/ssd1/www/g.460.net.cn/route/app.php ( 1.72 KB )
  100. /yingpanguazai/ssd/ssd1/www/g.460.net.cn/vendor/topthink/framework/src/think/facade/Route.php ( 4.70 KB )
  101. /yingpanguazai/ssd/ssd1/www/g.460.net.cn/vendor/topthink/framework/src/think/route/dispatch/Controller.php ( 4.74 KB )
  102. /yingpanguazai/ssd/ssd1/www/g.460.net.cn/vendor/topthink/framework/src/think/route/Dispatch.php ( 10.44 KB )
  103. /yingpanguazai/ssd/ssd1/www/g.460.net.cn/app/controller/Index.php ( 4.81 KB )
  104. /yingpanguazai/ssd/ssd1/www/g.460.net.cn/app/BaseController.php ( 2.05 KB )
  105. /yingpanguazai/ssd/ssd1/www/g.460.net.cn/vendor/topthink/think-orm/src/facade/Db.php ( 0.93 KB )
  106. /yingpanguazai/ssd/ssd1/www/g.460.net.cn/vendor/topthink/think-orm/src/db/connector/Mysql.php ( 5.44 KB )
  107. /yingpanguazai/ssd/ssd1/www/g.460.net.cn/vendor/topthink/think-orm/src/db/PDOConnection.php ( 52.47 KB )
  108. /yingpanguazai/ssd/ssd1/www/g.460.net.cn/vendor/topthink/think-orm/src/db/Connection.php ( 8.39 KB )
  109. /yingpanguazai/ssd/ssd1/www/g.460.net.cn/vendor/topthink/think-orm/src/db/ConnectionInterface.php ( 4.57 KB )
  110. /yingpanguazai/ssd/ssd1/www/g.460.net.cn/vendor/topthink/think-orm/src/db/builder/Mysql.php ( 16.58 KB )
  111. /yingpanguazai/ssd/ssd1/www/g.460.net.cn/vendor/topthink/think-orm/src/db/Builder.php ( 24.06 KB )
  112. /yingpanguazai/ssd/ssd1/www/g.460.net.cn/vendor/topthink/think-orm/src/db/BaseBuilder.php ( 27.50 KB )
  113. /yingpanguazai/ssd/ssd1/www/g.460.net.cn/vendor/topthink/think-orm/src/db/Query.php ( 15.71 KB )
  114. /yingpanguazai/ssd/ssd1/www/g.460.net.cn/vendor/topthink/think-orm/src/db/BaseQuery.php ( 45.13 KB )
  115. /yingpanguazai/ssd/ssd1/www/g.460.net.cn/vendor/topthink/think-orm/src/db/concern/TimeFieldQuery.php ( 7.43 KB )
  116. /yingpanguazai/ssd/ssd1/www/g.460.net.cn/vendor/topthink/think-orm/src/db/concern/AggregateQuery.php ( 3.26 KB )
  117. /yingpanguazai/ssd/ssd1/www/g.460.net.cn/vendor/topthink/think-orm/src/db/concern/ModelRelationQuery.php ( 20.07 KB )
  118. /yingpanguazai/ssd/ssd1/www/g.460.net.cn/vendor/topthink/think-orm/src/db/concern/ParamsBind.php ( 3.66 KB )
  119. /yingpanguazai/ssd/ssd1/www/g.460.net.cn/vendor/topthink/think-orm/src/db/concern/ResultOperation.php ( 7.01 KB )
  120. /yingpanguazai/ssd/ssd1/www/g.460.net.cn/vendor/topthink/think-orm/src/db/concern/WhereQuery.php ( 19.37 KB )
  121. /yingpanguazai/ssd/ssd1/www/g.460.net.cn/vendor/topthink/think-orm/src/db/concern/JoinAndViewQuery.php ( 7.11 KB )
  122. /yingpanguazai/ssd/ssd1/www/g.460.net.cn/vendor/topthink/think-orm/src/db/concern/TableFieldInfo.php ( 2.63 KB )
  123. /yingpanguazai/ssd/ssd1/www/g.460.net.cn/vendor/topthink/think-orm/src/db/concern/Transaction.php ( 2.77 KB )
  124. /yingpanguazai/ssd/ssd1/www/g.460.net.cn/vendor/topthink/framework/src/think/log/driver/File.php ( 5.96 KB )
  125. /yingpanguazai/ssd/ssd1/www/g.460.net.cn/vendor/topthink/framework/src/think/contract/LogHandlerInterface.php ( 0.86 KB )
  126. /yingpanguazai/ssd/ssd1/www/g.460.net.cn/vendor/topthink/framework/src/think/log/Channel.php ( 3.89 KB )
  127. /yingpanguazai/ssd/ssd1/www/g.460.net.cn/vendor/topthink/framework/src/think/event/LogRecord.php ( 1.02 KB )
  128. /yingpanguazai/ssd/ssd1/www/g.460.net.cn/vendor/topthink/think-helper/src/Collection.php ( 16.47 KB )
  129. /yingpanguazai/ssd/ssd1/www/g.460.net.cn/vendor/topthink/framework/src/think/facade/View.php ( 1.70 KB )
  130. /yingpanguazai/ssd/ssd1/www/g.460.net.cn/vendor/topthink/framework/src/think/View.php ( 4.39 KB )
  131. /yingpanguazai/ssd/ssd1/www/g.460.net.cn/vendor/topthink/framework/src/think/Response.php ( 8.81 KB )
  132. /yingpanguazai/ssd/ssd1/www/g.460.net.cn/vendor/topthink/framework/src/think/response/View.php ( 3.29 KB )
  133. /yingpanguazai/ssd/ssd1/www/g.460.net.cn/vendor/topthink/framework/src/think/Cookie.php ( 6.06 KB )
  134. /yingpanguazai/ssd/ssd1/www/g.460.net.cn/vendor/topthink/think-view/src/Think.php ( 8.38 KB )
  135. /yingpanguazai/ssd/ssd1/www/g.460.net.cn/vendor/topthink/framework/src/think/contract/TemplateHandlerInterface.php ( 1.60 KB )
  136. /yingpanguazai/ssd/ssd1/www/g.460.net.cn/vendor/topthink/think-template/src/Template.php ( 46.61 KB )
  137. /yingpanguazai/ssd/ssd1/www/g.460.net.cn/vendor/topthink/think-template/src/template/driver/File.php ( 2.41 KB )
  138. /yingpanguazai/ssd/ssd1/www/g.460.net.cn/vendor/topthink/think-template/src/template/contract/DriverInterface.php ( 0.86 KB )
  139. /yingpanguazai/ssd/ssd1/www/g.460.net.cn/runtime/temp/7db628ece5cde31a650a24dcfebdbd9e.php ( 11.98 KB )
  140. /yingpanguazai/ssd/ssd1/www/g.460.net.cn/vendor/topthink/think-trace/src/Html.php ( 4.42 KB )
  1. CONNECT:[ UseTime:0.000421s ] mysql:host=127.0.0.1;port=3306;dbname=g460;charset=utf8mb4
  2. SHOW FULL COLUMNS FROM `fenlei` [ RunTime:0.000609s ]
  3. SELECT * FROM `fenlei` WHERE `fid` = 0 [ RunTime:0.000307s ]
  4. SELECT * FROM `fenlei` WHERE `fid` = 63 [ RunTime:0.000267s ]
  5. SHOW FULL COLUMNS FROM `set` [ RunTime:0.000495s ]
  6. SELECT * FROM `set` [ RunTime:0.000197s ]
  7. SHOW FULL COLUMNS FROM `article` [ RunTime:0.000498s ]
  8. SELECT * FROM `article` WHERE `id` = 461955 LIMIT 1 [ RunTime:0.000560s ]
  9. UPDATE `article` SET `lasttime` = 1776510698 WHERE `id` = 461955 [ RunTime:0.006542s ]
  10. SELECT * FROM `fenlei` WHERE `id` = 66 LIMIT 1 [ RunTime:0.000250s ]
  11. SELECT * FROM `article` WHERE `id` < 461955 ORDER BY `id` DESC LIMIT 1 [ RunTime:0.000463s ]
  12. SELECT * FROM `article` WHERE `id` > 461955 ORDER BY `id` ASC LIMIT 1 [ RunTime:0.000459s ]
  13. SELECT * FROM `article` WHERE `id` < 461955 ORDER BY `id` DESC LIMIT 10 [ RunTime:0.000654s ]
  14. SELECT * FROM `article` WHERE `id` < 461955 ORDER BY `id` DESC LIMIT 10,10 [ RunTime:0.000807s ]
  15. SELECT * FROM `article` WHERE `id` < 461955 ORDER BY `id` DESC LIMIT 20,10 [ RunTime:0.000642s ]
0.098839s