当前位置:首页>青岛>【青岛】2026年青岛西海岸新区教育和体育系统招聘高层次紧缺急需人才公告(第二批)

【青岛】2026年青岛西海岸新区教育和体育系统招聘高层次紧缺急需人才公告(第二批)

  • 2026-05-08 11:18:20
【青岛】2026年青岛西海岸新区教育和体育系统招聘高层次紧缺急需人才公告(第二批)

点击蓝字 关注我们

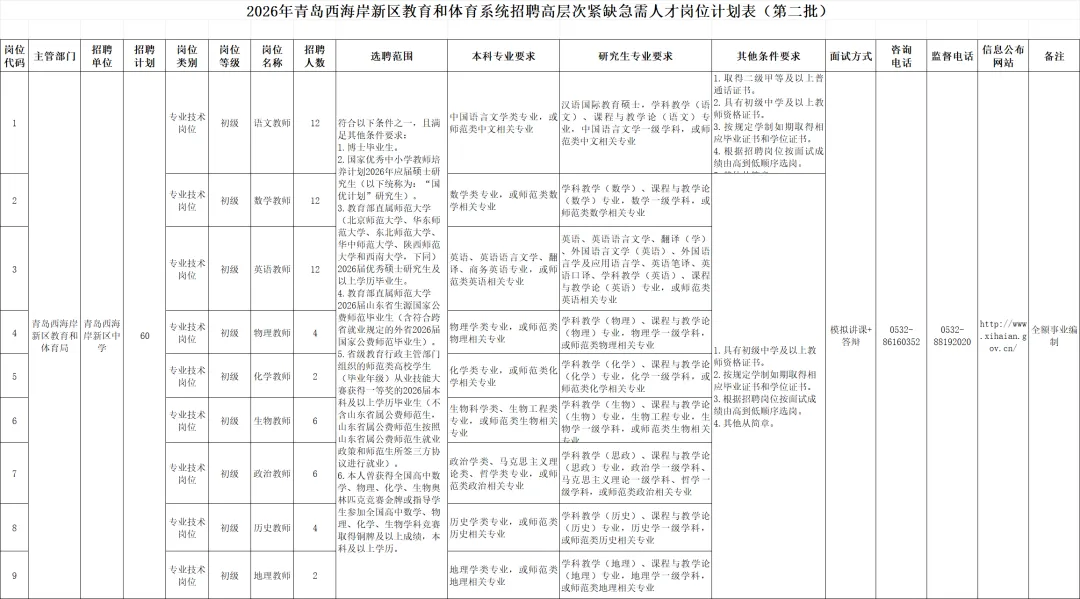
根据《事业单位人事管理条例》(国务院令第652号)、《事业单位公开招聘人员暂行规定》(人事部令第6号)等文件要求以及省、市有关规定,2026年青岛西海岸新区教育和体育系统招聘高层次紧缺急需人才60人(第二批),现将有关事项公告如下:

一、招聘范围

1.博士毕业生。

2.国家优秀中小学教师培养计划2026年应届硕士研究生(以下统称为:“国优计划”研究生)。

3.教育部直属师范大学(北京师范大学、华东师范大学、东北师范大学、华中师范大学、陕西师范大学和西南大学,下同)2026届优秀硕士研究生及以上学历毕业生。

4.教育部直属师范大学2026届山东省生源国家公费师范毕业生(含符合跨省就业规定的外省2026届国家公费师范毕业生)。

5.省级教育行政主管部门组织的师范类高校学生(毕业年级)从业技能大赛获得一等奖的2026届本科及以上学历毕业生(不含山东省属公费师范生,山东省属公费师范生按照山东省属公费师范生就业政策和师范生所签三方协议进行就业)。

6.本人曾获得全国高中数学、物理、化学、生物学科奥林匹克竞赛金牌或指导学生参加全国高中数学、物理、化学、生物学科竞赛取得铜牌及以上成绩,本科及以上学历。

二、招聘条件

(一)应聘人员应具备招聘岗位所规定的资格条件(见附件1),并符合下列条件:

1.具有中华人民共和国国籍;

2.遵守宪法、法律,无违法犯罪记录;

3.热爱教育事业,具有良好的政治素质、敬业精神、师德修养和学习成绩,品行端正;

4.具有适应岗位要求的身体条件、心理素质;

5.年龄在38周岁以下(1987年1月以后出生),招聘范围1、6的应聘人员年龄可放宽到43周岁以下(1982年1月以后出生);

6.具有岗位所需的专业或技能条件;

7.符合岗位要求的其他条件;

8.法律、法规规定的其他条件。

(二)其他情形:

1.定向、委培毕业生报考,须征得定向、委培单位同意。

2.现役军人、在读的非应届毕业生、青岛西海岸新区教育和体育系统事业编制及控制总量备案管理教职工不得应聘。

3.因犯罪受过刑事处罚的人员,被开除中国共产党党籍的人员,被开除公职的人员,被依法列为失信联合惩戒对象的人员,被记入事业单位公开招聘诚信档案库且记录期限未满的人员,列入《青岛市教职员工准入查询性侵等违法犯罪信息制度实施细则》范围的人员,以及有法律法规规定不得聘用为事业单位工作人员的其他情形的人员不得应聘。

4.应聘人员不得报考有《事业单位人事管理回避规定》(人社部规〔2019〕1号)中应回避情形的岗位。

三、报名工作

本次招聘采取网上邮箱报名方式进行。符合条件的应聘人员,根据应聘岗位,如实完整分类填写《2026年青岛西海岸新区教育和体育系统招聘高层次紧缺急需人才报名登记表(第二批)》(附件2)、《2026年青岛西海岸新区教育和体育系统招聘高层次紧缺急需人才报名信息一览表(第二批)》(附件3,Excel电子版),连同报考岗位所需相关证书材料的电子版(照片或扫描件等)在规定的时间内打包发送至报名邮箱(xqjtjrsk@126.com),邮件主题命名为“岗位代码+岗位名称+姓名”(不按规定注明岗位、姓名等信息的不予受理),每人限报一个岗位。邮件发送后须及时在工作时间段拨打相关报名咨询电话(0532—86160352)进行确认。未进行电话确认而影响报名的,责任自负。

报名时间为2026年1月30日至2026年2月9日

四、资格审查

资格审查须提交的材料:

1.《2026年青岛西海岸新区教育和体育系统招聘高层次紧缺急需人才报名登记表(第二批)》原件以及与本表电子版同底版的2寸近期免冠彩色照片两张(照片背面注明:报考岗位+姓名)。

2.《诚信承诺书》(附件4)原件。

3.二代身份证原件及复印件(复印件使用A4型纸复印清晰,下同)。

4.毕业证书、学位证书及相应教师资格证书原件及复印件。

5.毕业生就业推荐表(高校或高校就业部门盖章)。

6.定向、委培毕业生还需提交定向、委培单位同意应聘的证明。已签约其他单位的,需提交有用人权限的单位和主管部门出具的同意应聘证明,对出具同意应聘证明确有困难的在职人员,经招聘单位同意,可在考察时提供,考察时不能提供同意应聘证明的,取消聘用资格。

7.符合招聘岗位条件要求的获奖证书(省级教育行政主管部门组织的师范类高校学生从业技能大赛一等奖)原件和复印件。

资格审查具体时间、形式另行通知。

根据报名审核情况确定进入面试范围人选。未按规定提供材料的,视为个人自动放弃。应聘人员如有隐瞒情况、提供虚假材料或不符合招聘条件的,一经查实,取消应聘资格。对应聘人员的资格审查工作,贯穿于招聘工作的全过程。

五、考试

考试采用面试方式进行,面试成绩即为考试总成绩。

面试具体时间及要求通过青岛西海岸新区政务网公开发布,请考生及时关注。同一招聘岗位进入面试范围人数超过30人且无法在一天内完成面试的,可增加初试环节,根据初试成绩,按招聘岗位由高分到低分确定进入面试人员。初试当天,如实际到场参加初试的人数不超过30人,不组织初试,实际到场参加初试人员全部进入面试,未到场参加初试人员取消面试资格。初试成绩不计入总成绩。增加初试的,初试方式由青岛西海岸新区教育和体育局根据实际情况确定,初试相关信息将提前告知考生。

面试工作在事业单位公开招聘主管部门监督指导下,由招聘主管部门按照事业单位公开招聘有关要求组织实施。

根据招聘岗位的需求和特点,面试采取“模拟讲课+答辩”的方式进行,主要考核岗位所需的基本能力和专业水平。面试成绩采用百分制,并计算到小数点后两位数,尾数四舍五入。面试各环节分别由考官打分,去掉一个最高分和一个最低分后计算平均成绩。模拟讲课、答辩两项满分均为100分,两项成绩分别按70%、30%的比例计算面试成绩。面试成绩在每个岗位或每场面试结束后,当场向应聘人员宣布,并于面试当天通过青岛西海岸新区政务网公布。

六、考察、体检

根据应聘人员面试成绩,由高分到低分按1:2的比例确定进入考察体检范围人选,通过青岛西海岸新区政务网进行公布,面试成绩低于60分的,不进入考察体检范围。其中,先按招聘岗位计划人数1:1的比例进行考察体检;对放弃考察、体检资格或考察、体检不合格造成的空缺,从进入同一岗位考察体检范围的人员中依次等额递补。

1.考察。按照德才兼备标准和岗位要求,招聘单位全面了解进入考察范围人员思想政治表现、道德品质、业务能力、工作实绩以及回避制度执行等方面情况,并对应聘人员是否符合规定的岗位资格条件、提供的相关信息材料是否真实准确等进行复审,形成书面考察意见。

2.体检。体检由招聘单位统一组织,一般在二级以上综合性医院进行,体检标准和项目参照《关于修订〈公务员录用体检通用标准(试行)〉及〈公务员录用体检操作手册(试行)〉的通知》(人社部发〔2016〕140号)执行,国家另有规定的从其规定。对按规定需要复检的,不得在原体检医院进行,复检只能进行1次,结果以复检结论为准。体检费用由应聘人员自理。考生因怀孕等原因不能按体检要求完成体检的,延期公示、聘用。

七、公示和聘用

考察体检后,确定拟聘用人员,并在青岛西海岸新区政务网进行公示,经5个工作日公示无异议且符合聘用条件的人员,按规定办理聘用手续,公示期满不再递补。聘用合同中约定在青岛西海岸新区的最低服务年限为5年(含试用期)。受聘人员按规定实行试用期制度。

对招聘工作存在不诚信情形的应聘人员,记入事业单位应聘人员诚信档案。拟聘用人员名单公示后,应聘人员如无正当理由放弃聘用资格的,记入事业单位应聘人员诚信档案,招聘主管部门可以在名单公示结束后的1年内取消其再次报考我区事业单位岗位的资格。

八、其他事项

1.招聘实行全程监督,工作人员和应聘人员要严格按照招聘简章及有关政策规定执行,如有弄虚作假,徇私舞弊等违反公开招聘考试纪律行为的,一经查实,将按照《事业单位公开招聘违纪违规行为处理规定》(中华人民共和国人力资源和社会保障部令第35号)的有关规定严肃处理。

2.应聘人员在报考期间,应及时了解招聘网站(青岛西海岸新区政务网https://www.xihaian.gov.cn/)发布的相关信息,因本人原因错过重要信息而影响考试、聘用的,责任自负。

3.招聘组织实施过程中,请应聘人员保持手机畅通,按照规定进行有关考前准备,并配合做好考试现场有关工作,以免影响正常参加考试。

4.2026年应届毕业生在2026年7月31日前不能提供相应毕业证书、学位证书、教师资格证书的,取消聘用资格。

5.就业协议签订后,未经招聘主管部门同意不得解约。招聘人员签订就业协议后,不按时报到视为违约,将直接取消聘用资格。

6.统筹安排招聘岗位计划,根据招聘岗位按面试成绩由高到低顺序选岗,岗位为城区学校教师。

咨询电话:0532—86160352,监督电话:0532—88192020。

在工作日上午9:00—11:30、下午13:30—17:30拨打以上电话。

扫码关注 ▌山东选调信息

最新文章

随机文章

基本 文件 流程 错误 SQL 调试
  1. 请求信息 : 2026-05-21 00:55:27 HTTP/2.0 GET : https://g.460.net.cn/a/469386.html
  2. 运行时间 : 0.079571s [ 吞吐率:12.57req/s ] 内存消耗:4,454.70kb 文件加载:140
  3. 缓存信息 : 0 reads,0 writes
  4. 会话信息 : SESSION_ID=07bef660f4cee8404410bf43395f596c
  1. /yingpanguazai/ssd/ssd1/www/g.460.net.cn/public/index.php ( 0.79 KB )
  2. /yingpanguazai/ssd/ssd1/www/g.460.net.cn/vendor/autoload.php ( 0.17 KB )
  3. /yingpanguazai/ssd/ssd1/www/g.460.net.cn/vendor/composer/autoload_real.php ( 2.49 KB )
  4. /yingpanguazai/ssd/ssd1/www/g.460.net.cn/vendor/composer/platform_check.php ( 0.90 KB )
  5. /yingpanguazai/ssd/ssd1/www/g.460.net.cn/vendor/composer/ClassLoader.php ( 14.03 KB )
  6. /yingpanguazai/ssd/ssd1/www/g.460.net.cn/vendor/composer/autoload_static.php ( 4.90 KB )
  7. /yingpanguazai/ssd/ssd1/www/g.460.net.cn/vendor/topthink/think-helper/src/helper.php ( 8.34 KB )
  8. /yingpanguazai/ssd/ssd1/www/g.460.net.cn/vendor/topthink/think-validate/src/helper.php ( 2.19 KB )
  9. /yingpanguazai/ssd/ssd1/www/g.460.net.cn/vendor/topthink/think-orm/src/helper.php ( 1.47 KB )
  10. /yingpanguazai/ssd/ssd1/www/g.460.net.cn/vendor/topthink/think-orm/stubs/load_stubs.php ( 0.16 KB )
  11. /yingpanguazai/ssd/ssd1/www/g.460.net.cn/vendor/topthink/framework/src/think/Exception.php ( 1.69 KB )
  12. /yingpanguazai/ssd/ssd1/www/g.460.net.cn/vendor/topthink/think-container/src/Facade.php ( 2.71 KB )
  13. /yingpanguazai/ssd/ssd1/www/g.460.net.cn/vendor/symfony/deprecation-contracts/function.php ( 0.99 KB )
  14. /yingpanguazai/ssd/ssd1/www/g.460.net.cn/vendor/symfony/polyfill-mbstring/bootstrap.php ( 8.26 KB )
  15. /yingpanguazai/ssd/ssd1/www/g.460.net.cn/vendor/symfony/polyfill-mbstring/bootstrap80.php ( 9.78 KB )
  16. /yingpanguazai/ssd/ssd1/www/g.460.net.cn/vendor/symfony/var-dumper/Resources/functions/dump.php ( 1.49 KB )
  17. /yingpanguazai/ssd/ssd1/www/g.460.net.cn/vendor/topthink/think-dumper/src/helper.php ( 0.18 KB )
  18. /yingpanguazai/ssd/ssd1/www/g.460.net.cn/vendor/symfony/var-dumper/VarDumper.php ( 4.30 KB )
  19. /yingpanguazai/ssd/ssd1/www/g.460.net.cn/vendor/topthink/framework/src/think/App.php ( 15.30 KB )
  20. /yingpanguazai/ssd/ssd1/www/g.460.net.cn/vendor/topthink/think-container/src/Container.php ( 15.76 KB )
  21. /yingpanguazai/ssd/ssd1/www/g.460.net.cn/vendor/psr/container/src/ContainerInterface.php ( 1.02 KB )
  22. /yingpanguazai/ssd/ssd1/www/g.460.net.cn/app/provider.php ( 0.19 KB )
  23. /yingpanguazai/ssd/ssd1/www/g.460.net.cn/vendor/topthink/framework/src/think/Http.php ( 6.04 KB )
  24. /yingpanguazai/ssd/ssd1/www/g.460.net.cn/vendor/topthink/think-helper/src/helper/Str.php ( 7.29 KB )
  25. /yingpanguazai/ssd/ssd1/www/g.460.net.cn/vendor/topthink/framework/src/think/Env.php ( 4.68 KB )
  26. /yingpanguazai/ssd/ssd1/www/g.460.net.cn/app/common.php ( 0.03 KB )
  27. /yingpanguazai/ssd/ssd1/www/g.460.net.cn/vendor/topthink/framework/src/helper.php ( 18.78 KB )
  28. /yingpanguazai/ssd/ssd1/www/g.460.net.cn/vendor/topthink/framework/src/think/Config.php ( 5.54 KB )
  29. /yingpanguazai/ssd/ssd1/www/g.460.net.cn/config/app.php ( 0.95 KB )
  30. /yingpanguazai/ssd/ssd1/www/g.460.net.cn/config/cache.php ( 0.78 KB )
  31. /yingpanguazai/ssd/ssd1/www/g.460.net.cn/config/console.php ( 0.23 KB )
  32. /yingpanguazai/ssd/ssd1/www/g.460.net.cn/config/cookie.php ( 0.56 KB )
  33. /yingpanguazai/ssd/ssd1/www/g.460.net.cn/config/database.php ( 2.47 KB )
  34. /yingpanguazai/ssd/ssd1/www/g.460.net.cn/vendor/topthink/framework/src/think/facade/Env.php ( 1.67 KB )
  35. /yingpanguazai/ssd/ssd1/www/g.460.net.cn/config/filesystem.php ( 0.61 KB )
  36. /yingpanguazai/ssd/ssd1/www/g.460.net.cn/config/lang.php ( 0.91 KB )
  37. /yingpanguazai/ssd/ssd1/www/g.460.net.cn/config/log.php ( 1.35 KB )
  38. /yingpanguazai/ssd/ssd1/www/g.460.net.cn/config/middleware.php ( 0.19 KB )
  39. /yingpanguazai/ssd/ssd1/www/g.460.net.cn/config/route.php ( 1.89 KB )
  40. /yingpanguazai/ssd/ssd1/www/g.460.net.cn/config/session.php ( 0.57 KB )
  41. /yingpanguazai/ssd/ssd1/www/g.460.net.cn/config/trace.php ( 0.34 KB )
  42. /yingpanguazai/ssd/ssd1/www/g.460.net.cn/config/view.php ( 0.82 KB )
  43. /yingpanguazai/ssd/ssd1/www/g.460.net.cn/app/event.php ( 0.25 KB )
  44. /yingpanguazai/ssd/ssd1/www/g.460.net.cn/vendor/topthink/framework/src/think/Event.php ( 7.67 KB )
  45. /yingpanguazai/ssd/ssd1/www/g.460.net.cn/app/service.php ( 0.13 KB )
  46. /yingpanguazai/ssd/ssd1/www/g.460.net.cn/app/AppService.php ( 0.26 KB )
  47. /yingpanguazai/ssd/ssd1/www/g.460.net.cn/vendor/topthink/framework/src/think/Service.php ( 1.64 KB )
  48. /yingpanguazai/ssd/ssd1/www/g.460.net.cn/vendor/topthink/framework/src/think/Lang.php ( 7.35 KB )
  49. /yingpanguazai/ssd/ssd1/www/g.460.net.cn/vendor/topthink/framework/src/lang/zh-cn.php ( 13.70 KB )
  50. /yingpanguazai/ssd/ssd1/www/g.460.net.cn/vendor/topthink/framework/src/think/initializer/Error.php ( 3.31 KB )
  51. /yingpanguazai/ssd/ssd1/www/g.460.net.cn/vendor/topthink/framework/src/think/initializer/RegisterService.php ( 1.33 KB )
  52. /yingpanguazai/ssd/ssd1/www/g.460.net.cn/vendor/services.php ( 0.14 KB )
  53. /yingpanguazai/ssd/ssd1/www/g.460.net.cn/vendor/topthink/framework/src/think/service/PaginatorService.php ( 1.52 KB )
  54. /yingpanguazai/ssd/ssd1/www/g.460.net.cn/vendor/topthink/framework/src/think/service/ValidateService.php ( 0.99 KB )
  55. /yingpanguazai/ssd/ssd1/www/g.460.net.cn/vendor/topthink/framework/src/think/service/ModelService.php ( 2.04 KB )
  56. /yingpanguazai/ssd/ssd1/www/g.460.net.cn/vendor/topthink/think-trace/src/Service.php ( 0.77 KB )
  57. /yingpanguazai/ssd/ssd1/www/g.460.net.cn/vendor/topthink/framework/src/think/Middleware.php ( 6.72 KB )
  58. /yingpanguazai/ssd/ssd1/www/g.460.net.cn/vendor/topthink/framework/src/think/initializer/BootService.php ( 0.77 KB )
  59. /yingpanguazai/ssd/ssd1/www/g.460.net.cn/vendor/topthink/think-orm/src/Paginator.php ( 11.86 KB )
  60. /yingpanguazai/ssd/ssd1/www/g.460.net.cn/vendor/topthink/think-validate/src/Validate.php ( 63.20 KB )
  61. /yingpanguazai/ssd/ssd1/www/g.460.net.cn/vendor/topthink/think-orm/src/Model.php ( 23.55 KB )
  62. /yingpanguazai/ssd/ssd1/www/g.460.net.cn/vendor/topthink/think-orm/src/model/concern/Attribute.php ( 21.05 KB )
  63. /yingpanguazai/ssd/ssd1/www/g.460.net.cn/vendor/topthink/think-orm/src/model/concern/AutoWriteData.php ( 4.21 KB )
  64. /yingpanguazai/ssd/ssd1/www/g.460.net.cn/vendor/topthink/think-orm/src/model/concern/Conversion.php ( 6.44 KB )
  65. /yingpanguazai/ssd/ssd1/www/g.460.net.cn/vendor/topthink/think-orm/src/model/concern/DbConnect.php ( 5.16 KB )
  66. /yingpanguazai/ssd/ssd1/www/g.460.net.cn/vendor/topthink/think-orm/src/model/concern/ModelEvent.php ( 2.33 KB )
  67. /yingpanguazai/ssd/ssd1/www/g.460.net.cn/vendor/topthink/think-orm/src/model/concern/RelationShip.php ( 28.29 KB )
  68. /yingpanguazai/ssd/ssd1/www/g.460.net.cn/vendor/topthink/think-helper/src/contract/Arrayable.php ( 0.09 KB )
  69. /yingpanguazai/ssd/ssd1/www/g.460.net.cn/vendor/topthink/think-helper/src/contract/Jsonable.php ( 0.13 KB )
  70. /yingpanguazai/ssd/ssd1/www/g.460.net.cn/vendor/topthink/think-orm/src/model/contract/Modelable.php ( 0.09 KB )
  71. /yingpanguazai/ssd/ssd1/www/g.460.net.cn/vendor/topthink/framework/src/think/Db.php ( 2.88 KB )
  72. /yingpanguazai/ssd/ssd1/www/g.460.net.cn/vendor/topthink/think-orm/src/DbManager.php ( 8.52 KB )
  73. /yingpanguazai/ssd/ssd1/www/g.460.net.cn/vendor/topthink/framework/src/think/Log.php ( 6.28 KB )
  74. /yingpanguazai/ssd/ssd1/www/g.460.net.cn/vendor/topthink/framework/src/think/Manager.php ( 3.92 KB )
  75. /yingpanguazai/ssd/ssd1/www/g.460.net.cn/vendor/psr/log/src/LoggerTrait.php ( 2.69 KB )
  76. /yingpanguazai/ssd/ssd1/www/g.460.net.cn/vendor/psr/log/src/LoggerInterface.php ( 2.71 KB )
  77. /yingpanguazai/ssd/ssd1/www/g.460.net.cn/vendor/topthink/framework/src/think/Cache.php ( 4.92 KB )
  78. /yingpanguazai/ssd/ssd1/www/g.460.net.cn/vendor/psr/simple-cache/src/CacheInterface.php ( 4.71 KB )
  79. /yingpanguazai/ssd/ssd1/www/g.460.net.cn/vendor/topthink/think-helper/src/helper/Arr.php ( 16.63 KB )
  80. /yingpanguazai/ssd/ssd1/www/g.460.net.cn/vendor/topthink/framework/src/think/cache/driver/File.php ( 7.84 KB )
  81. /yingpanguazai/ssd/ssd1/www/g.460.net.cn/vendor/topthink/framework/src/think/cache/Driver.php ( 9.03 KB )
  82. /yingpanguazai/ssd/ssd1/www/g.460.net.cn/vendor/topthink/framework/src/think/contract/CacheHandlerInterface.php ( 1.99 KB )
  83. /yingpanguazai/ssd/ssd1/www/g.460.net.cn/app/Request.php ( 0.09 KB )
  84. /yingpanguazai/ssd/ssd1/www/g.460.net.cn/vendor/topthink/framework/src/think/Request.php ( 55.78 KB )
  85. /yingpanguazai/ssd/ssd1/www/g.460.net.cn/app/middleware.php ( 0.25 KB )
  86. /yingpanguazai/ssd/ssd1/www/g.460.net.cn/vendor/topthink/framework/src/think/Pipeline.php ( 2.61 KB )
  87. /yingpanguazai/ssd/ssd1/www/g.460.net.cn/vendor/topthink/think-trace/src/TraceDebug.php ( 3.40 KB )
  88. /yingpanguazai/ssd/ssd1/www/g.460.net.cn/vendor/topthink/framework/src/think/middleware/SessionInit.php ( 1.94 KB )
  89. /yingpanguazai/ssd/ssd1/www/g.460.net.cn/vendor/topthink/framework/src/think/Session.php ( 1.80 KB )
  90. /yingpanguazai/ssd/ssd1/www/g.460.net.cn/vendor/topthink/framework/src/think/session/driver/File.php ( 6.27 KB )
  91. /yingpanguazai/ssd/ssd1/www/g.460.net.cn/vendor/topthink/framework/src/think/contract/SessionHandlerInterface.php ( 0.87 KB )
  92. /yingpanguazai/ssd/ssd1/www/g.460.net.cn/vendor/topthink/framework/src/think/session/Store.php ( 7.12 KB )
  93. /yingpanguazai/ssd/ssd1/www/g.460.net.cn/vendor/topthink/framework/src/think/Route.php ( 23.73 KB )
  94. /yingpanguazai/ssd/ssd1/www/g.460.net.cn/vendor/topthink/framework/src/think/route/RuleName.php ( 5.75 KB )
  95. /yingpanguazai/ssd/ssd1/www/g.460.net.cn/vendor/topthink/framework/src/think/route/Domain.php ( 2.53 KB )
  96. /yingpanguazai/ssd/ssd1/www/g.460.net.cn/vendor/topthink/framework/src/think/route/RuleGroup.php ( 22.43 KB )
  97. /yingpanguazai/ssd/ssd1/www/g.460.net.cn/vendor/topthink/framework/src/think/route/Rule.php ( 26.95 KB )
  98. /yingpanguazai/ssd/ssd1/www/g.460.net.cn/vendor/topthink/framework/src/think/route/RuleItem.php ( 9.78 KB )
  99. /yingpanguazai/ssd/ssd1/www/g.460.net.cn/route/app.php ( 1.72 KB )
  100. /yingpanguazai/ssd/ssd1/www/g.460.net.cn/vendor/topthink/framework/src/think/facade/Route.php ( 4.70 KB )
  101. /yingpanguazai/ssd/ssd1/www/g.460.net.cn/vendor/topthink/framework/src/think/route/dispatch/Controller.php ( 4.74 KB )
  102. /yingpanguazai/ssd/ssd1/www/g.460.net.cn/vendor/topthink/framework/src/think/route/Dispatch.php ( 10.44 KB )
  103. /yingpanguazai/ssd/ssd1/www/g.460.net.cn/app/controller/Index.php ( 4.81 KB )
  104. /yingpanguazai/ssd/ssd1/www/g.460.net.cn/app/BaseController.php ( 2.05 KB )
  105. /yingpanguazai/ssd/ssd1/www/g.460.net.cn/vendor/topthink/think-orm/src/facade/Db.php ( 0.93 KB )
  106. /yingpanguazai/ssd/ssd1/www/g.460.net.cn/vendor/topthink/think-orm/src/db/connector/Mysql.php ( 5.44 KB )
  107. /yingpanguazai/ssd/ssd1/www/g.460.net.cn/vendor/topthink/think-orm/src/db/PDOConnection.php ( 52.47 KB )
  108. /yingpanguazai/ssd/ssd1/www/g.460.net.cn/vendor/topthink/think-orm/src/db/Connection.php ( 8.39 KB )
  109. /yingpanguazai/ssd/ssd1/www/g.460.net.cn/vendor/topthink/think-orm/src/db/ConnectionInterface.php ( 4.57 KB )
  110. /yingpanguazai/ssd/ssd1/www/g.460.net.cn/vendor/topthink/think-orm/src/db/builder/Mysql.php ( 16.58 KB )
  111. /yingpanguazai/ssd/ssd1/www/g.460.net.cn/vendor/topthink/think-orm/src/db/Builder.php ( 24.06 KB )
  112. /yingpanguazai/ssd/ssd1/www/g.460.net.cn/vendor/topthink/think-orm/src/db/BaseBuilder.php ( 27.50 KB )
  113. /yingpanguazai/ssd/ssd1/www/g.460.net.cn/vendor/topthink/think-orm/src/db/Query.php ( 15.71 KB )
  114. /yingpanguazai/ssd/ssd1/www/g.460.net.cn/vendor/topthink/think-orm/src/db/BaseQuery.php ( 45.13 KB )
  115. /yingpanguazai/ssd/ssd1/www/g.460.net.cn/vendor/topthink/think-orm/src/db/concern/TimeFieldQuery.php ( 7.43 KB )
  116. /yingpanguazai/ssd/ssd1/www/g.460.net.cn/vendor/topthink/think-orm/src/db/concern/AggregateQuery.php ( 3.26 KB )
  117. /yingpanguazai/ssd/ssd1/www/g.460.net.cn/vendor/topthink/think-orm/src/db/concern/ModelRelationQuery.php ( 20.07 KB )
  118. /yingpanguazai/ssd/ssd1/www/g.460.net.cn/vendor/topthink/think-orm/src/db/concern/ParamsBind.php ( 3.66 KB )
  119. /yingpanguazai/ssd/ssd1/www/g.460.net.cn/vendor/topthink/think-orm/src/db/concern/ResultOperation.php ( 7.01 KB )
  120. /yingpanguazai/ssd/ssd1/www/g.460.net.cn/vendor/topthink/think-orm/src/db/concern/WhereQuery.php ( 19.37 KB )
  121. /yingpanguazai/ssd/ssd1/www/g.460.net.cn/vendor/topthink/think-orm/src/db/concern/JoinAndViewQuery.php ( 7.11 KB )
  122. /yingpanguazai/ssd/ssd1/www/g.460.net.cn/vendor/topthink/think-orm/src/db/concern/TableFieldInfo.php ( 2.63 KB )
  123. /yingpanguazai/ssd/ssd1/www/g.460.net.cn/vendor/topthink/think-orm/src/db/concern/Transaction.php ( 2.77 KB )
  124. /yingpanguazai/ssd/ssd1/www/g.460.net.cn/vendor/topthink/framework/src/think/log/driver/File.php ( 5.96 KB )
  125. /yingpanguazai/ssd/ssd1/www/g.460.net.cn/vendor/topthink/framework/src/think/contract/LogHandlerInterface.php ( 0.86 KB )
  126. /yingpanguazai/ssd/ssd1/www/g.460.net.cn/vendor/topthink/framework/src/think/log/Channel.php ( 3.89 KB )
  127. /yingpanguazai/ssd/ssd1/www/g.460.net.cn/vendor/topthink/framework/src/think/event/LogRecord.php ( 1.02 KB )
  128. /yingpanguazai/ssd/ssd1/www/g.460.net.cn/vendor/topthink/think-helper/src/Collection.php ( 16.47 KB )
  129. /yingpanguazai/ssd/ssd1/www/g.460.net.cn/vendor/topthink/framework/src/think/facade/View.php ( 1.70 KB )
  130. /yingpanguazai/ssd/ssd1/www/g.460.net.cn/vendor/topthink/framework/src/think/View.php ( 4.39 KB )
  131. /yingpanguazai/ssd/ssd1/www/g.460.net.cn/vendor/topthink/framework/src/think/Response.php ( 8.81 KB )
  132. /yingpanguazai/ssd/ssd1/www/g.460.net.cn/vendor/topthink/framework/src/think/response/View.php ( 3.29 KB )
  133. /yingpanguazai/ssd/ssd1/www/g.460.net.cn/vendor/topthink/framework/src/think/Cookie.php ( 6.06 KB )
  134. /yingpanguazai/ssd/ssd1/www/g.460.net.cn/vendor/topthink/think-view/src/Think.php ( 8.38 KB )
  135. /yingpanguazai/ssd/ssd1/www/g.460.net.cn/vendor/topthink/framework/src/think/contract/TemplateHandlerInterface.php ( 1.60 KB )
  136. /yingpanguazai/ssd/ssd1/www/g.460.net.cn/vendor/topthink/think-template/src/Template.php ( 46.61 KB )
  137. /yingpanguazai/ssd/ssd1/www/g.460.net.cn/vendor/topthink/think-template/src/template/driver/File.php ( 2.41 KB )
  138. /yingpanguazai/ssd/ssd1/www/g.460.net.cn/vendor/topthink/think-template/src/template/contract/DriverInterface.php ( 0.86 KB )
  139. /yingpanguazai/ssd/ssd1/www/g.460.net.cn/runtime/temp/7db628ece5cde31a650a24dcfebdbd9e.php ( 11.98 KB )
  140. /yingpanguazai/ssd/ssd1/www/g.460.net.cn/vendor/topthink/think-trace/src/Html.php ( 4.42 KB )
  1. CONNECT:[ UseTime:0.000592s ] mysql:host=127.0.0.1;port=3306;dbname=g460;charset=utf8mb4
  2. SHOW FULL COLUMNS FROM `fenlei` [ RunTime:0.000713s ]
  3. SELECT * FROM `fenlei` WHERE `fid` = 0 [ RunTime:0.000380s ]
  4. SELECT * FROM `fenlei` WHERE `fid` = 63 [ RunTime:0.000278s ]
  5. SHOW FULL COLUMNS FROM `set` [ RunTime:0.000513s ]
  6. SELECT * FROM `set` [ RunTime:0.000210s ]
  7. SHOW FULL COLUMNS FROM `article` [ RunTime:0.000620s ]
  8. SELECT * FROM `article` WHERE `id` = 469386 LIMIT 1 [ RunTime:0.000856s ]
  9. UPDATE `article` SET `lasttime` = 1779296127 WHERE `id` = 469386 [ RunTime:0.001881s ]
  10. SELECT * FROM `fenlei` WHERE `id` = 66 LIMIT 1 [ RunTime:0.000293s ]
  11. SELECT * FROM `article` WHERE `id` < 469386 ORDER BY `id` DESC LIMIT 1 [ RunTime:0.000535s ]
  12. SELECT * FROM `article` WHERE `id` > 469386 ORDER BY `id` ASC LIMIT 1 [ RunTime:0.000383s ]
  13. SELECT * FROM `article` WHERE `id` < 469386 ORDER BY `id` DESC LIMIT 10 [ RunTime:0.001780s ]
  14. SELECT * FROM `article` WHERE `id` < 469386 ORDER BY `id` DESC LIMIT 10,10 [ RunTime:0.001196s ]
  15. SELECT * FROM `article` WHERE `id` < 469386 ORDER BY `id` DESC LIMIT 20,10 [ RunTime:0.001437s ]
0.081210s