
如需发布招聘信息,请加小编微信:moyangsq(请注明来意)
温馨提示:
2、我们转推此文,旨在为广大求职者提供信息来源,如需删除,请联系小编。3、请各位求职者提高警惕,凡涉及收取各种费用或几乎不面试就给出录取通知,且到外地就职的招聘等,务必仔细辨别,谨防上当受骗!一、学校简介
烟合科技学院是一所以工学、管理学、艺术学为主,多学科协调发展的普通本科高校,具有颁发国家承认的统招本、专科学历资格和学士学位授子权。学校前身是创建于 2005年的济南大学泉城学院,2021年转设更名为烟合科技学院。学校拥有蓬菜和黄渤海两个校区,面朝大海,风景秀丽,气侯宜人,是一所环境优美的滨海大学。
学校现有全日制在校生 2.5万余人,设有人工智能学院、信息工程学院机械电子工程学院、海洋工程学院、财经学院、国际萄萄酒学院、文化传媒学院、艺术设计学院、体育学院、马克思主义学院、通识教育学院(博雅国际学院)等 11个教学单位。
二、招聘类型条件
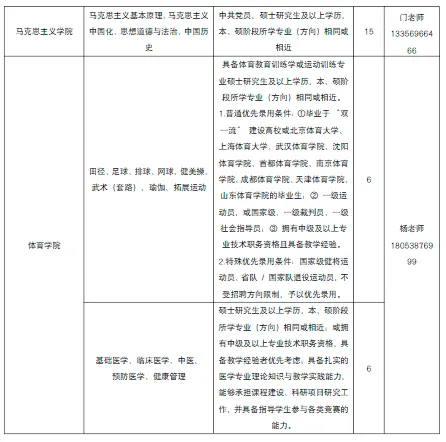
1.遵守法伴法规,热爱教育事业,具有良好的思想政治亲质、职业道德和学术诚信,为人师表,治学严谨,具有较强的工作责任心、团结协作精神和率故精神。
2.具參扎实的专业基础知识、较高的学术水平、较强的科研能力和教学能力,以及应聘岗位所需的专业或者技能条件。
3.年龄一般不超过 50 周岁(达到国家法定退休年龄时,符合如期办理退休手续的条件),身体健康,能够履行相关工作职责。
4.人事档案转入学校并按规定缴纳“五险一金”,作为我校专任教师录入《全国教师管理信息系统》。
5.来自高校、科研院所、行业企业的具有教高学米造诣的高级专业技术人员、高校或科研院所优秀博士(后)、985(211)高校或科研院所优秀硕士研究生及行业企业具有较强专业技能和实践能力的技术管理骨干:
三、专任教师招聘专业及数量
(一)博士
招聘 100 人。工学、管理学、艺术学、文学等相关或相近专业毕业:符合岗位所器的专业背景、学术水乎和实践能力。
(二)其它教师


四、相关待遇及福利
1.符合烟台市青年人才政策补贴条件的,享受政府每年2.4万元-3.6万元的生活补贴;符合烟台市住房保障政策条件的,享受政府10-20万元一次性购房补贴。
2.签订正式劳动合同,按烟合科技学院新酬分配制度及时足额发放工资福利。
3.按国家规定墩纳“五险一全”,享受春节福利、中秋节福利、教师节福利、免费体检、餐补等福利待道,不住学校公离的按规定享受租房补贴。
4.学校协助教职工解决子女入托、基础教育入学问题;博士及到高以上高展次人才的家属符合就业条件的,学校协助妥善安置
5.享受双休、寒暑假及国家法定节假日等带薪休假。
6.学校每年划投专项师资培训经费,组织教师参加培训、学术会议、访学研修等,助力教师与学校共同发展。
7.学校注重教师职业生涯规划培养,为中青年教师职称晋升、职业发展搭建平台,优秀中青年教师可享受国内外访学进修、在职攻读博士学位资助等。
五、应聘方式
应聘者请下载填写《烟台科技学院教师岗选聘考交报告》连同个人历、本科(硕士、博士)学历学位证书、各阶段学信网学历和学转证明材料或教育部认证、身份证扫拦件、职称或职业资格证书(若有)等相关材料打包发送至学校人事处邮箱:ytkjxyrsc@163.com.
邮件名称格式:毕业民校、姓名、学历1职称、所学专业(例如:某菜大学+玉菜某+博士+文艺学专业)
六、联系方式
1.地址:山东省烟台市蓬莱区仙境西路 34 号烟合科技学院人事处
2.邮籍:265600
3.联系人:姜老师、赵老师
4.联系电话:0535-3737700
烟台科技学院2026年度招聘公告
附件:【烟台科技学院教师岗选聘考查报告.docx 】
https://www.ytkj.edu.cn/info/1082/7301.htm对你有帮助,请点
&点亮
↓↓↓
欢迎转发分享,予人玫瑰 手留余香
(点击下方卡片关注我们,不错过每天更新)