
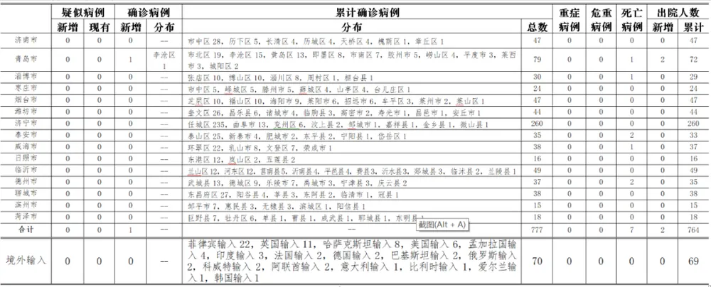
2020年10月29日0时至24时:
山东新增本地确诊病例1例。累计报告确诊病例777例,死亡7例。新增治愈出院病例2例,累计治愈出院764例。
山东无新增境外输入疑似病例、确诊病例。累计报告境外输入确诊病例70例,累计治愈出院69例。
山东无新增无症状感染者。正在隔离观察治疗的无症状感染者4例(境外输入4例),出院1例。
今年以来全省共追踪到密切接触者26558人,目前尚有208人正在接受医学隔离观察。
详见下表(单位:例):

备注:
山东省本地病例按确诊时医院所在县区统计,境外输入病例单独统计。
新增确诊病例和无症状感染者具体情况由相关市卫生健康委进行通报。
新闻多看点
青岛定点收治医院隔离封闭病区一护士确诊新冠肺炎
青岛市卫健委10月30日上午通报,10月29日,青岛市新增1例普通型新冠肺炎确诊病例,系接收市胸科医院新冠肺炎患者的定点收治医院——市第三人民医院隔离封闭病区护士,贾某某,女,34岁。该护士在10月18日之前,多次核酸检测均为阴性,18日进入隔离封闭病区工作,一直在隔离封闭状态下工作和生活,与外界没有接触。已排查所有密切接触者均为隔离封闭状态下人员,目前核酸检测结果均为阴性。
该定点医院专门收治市胸科医院转移的新冠肺炎患者,作为定点医院后,一直在国家和省、市专家现场指导下,进行新冠肺炎患者治疗和医护人员防护工作。经国家和省、市联合专家组调查研判,该护士系个人在隔离封闭病区内操作中意外暴露造成偶发感染,没有发现医院在制度管理上的漏洞,排除社区感染可能,无社区传播风险。
目前,已要求各医疗机构进一步加强医护人员防护培训,强化个人防护意识,严格执行操作规范,加强现场巡查督导,杜绝意外风险。
来源:新华网综合健康山东微信公号、青岛市卫生健康委员会官网
监制:刘洪 牟彦秋
编辑:谷朋
校对:梁甜甜 蔡梦晓
