在线做题·视频讲解·试卷分析


数学卷考霸评分 8.9/10
数学卷
本卷精准对标九年级课标,系统考查二次函数、相似三角形、圆的性质、几何证明等核心内容。易得分题集中在基础概念判断;难点在于第2题反比例函数与正方形综合、第6题三角形内心几何证明、第10题二次函数多结论判断,特别是第8题航海方位角计算需要较强的数学建模能力,对学生的综合素养要求较高。
<点击图片查看全卷>
语文卷考霸评分 8.8/10
语文卷
本卷精准对标九年级课标,积累运用考查古诗文理解与语境运用,阅读板块通过《岁暮》诗歌鉴赏、文言文对比阅读、航天科技材料分析等多元文本,梯度考查信息整合、文学鉴赏、科学探究等高阶能力;非连续性文本注重时代性。易得分题集中在基础默写和直接信息提取,难点在于《岁暮》情感体悟与文言文哲理分析,需较强的文本迁移与跨学科整合能力。
<点击图片查看全卷>
语文答案
英语卷考霸评分 8.8/10
英语卷
本卷精准对标九年级课标,听力部分通过辨音、情景应答、短文理解梯度检测理解能力;阅读涵盖DIY调查、环保实践、AI商务应用、学习策略等多元话题,注重批判性思维与文化意识;书面表达要求结合学习经历。易得分题集中在直接信息匹配和基础词汇选择;难点在于完形填空的语篇逻辑推理和阅读理解中的观点态度分析,特别是任务型阅读的AI技术应用需要较强的综合理解能力。
<点击图片查看全卷>
英语答案
<点击图片查看完整答案>
物理卷考霸评分 8.7/10
物理卷
本卷精准对标九年级课标,系统考查电学基础、热学原理、能量转化、电磁现象等核心内容。易得分题集中在基础概念判断;难点在于第8题坐位体前屈测试仪电路分析、第10题焦耳定律实验探究、第27题电磁炉原理综合应用,特别是第26题电梯超载报警系统设计需要较强的物理建模能力,对学生的科学探究素养要求较高。
<点击图片查看全卷>
物理答案
<点击图片查看完整答案>
化学卷考霸评分 8.7/10
化学卷
本卷精准对标九年级课标,系统考查物质变化、化学用语、溶液计算、金属性质等核心内容。易得分题集中在基础概念判断和化学式书写;难点在于第11题滤液成分推理、第15题环境因素分析、第20题工艺流程图解读,特别是第21题CO2性质探究需要较强的实验设计与数据分析能力,对学生的科学探究素养要求较高。
<点击图片查看全卷>
化学答案
<点击图片查看完整答案>
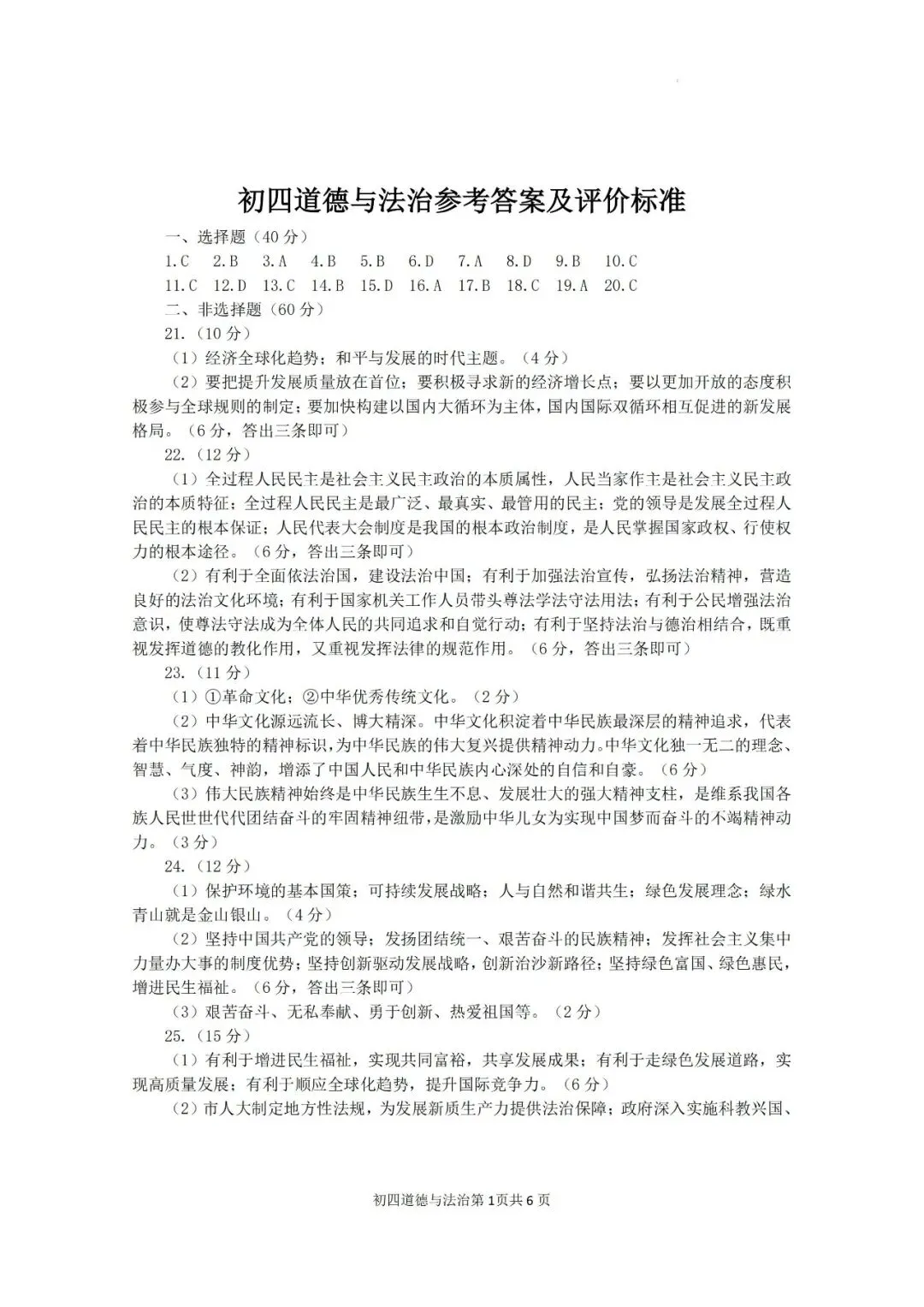
道法卷考霸评分 8.9/10
道法卷
本卷精准对标九年级课标,系统考查民主法治、改革开放、文化自信、生态文明等核心内容。易得分题集中在基础概念判断;难点在于第21题进博会意义分析、第22题法治宣传教育立法过程解读、第25题新质生产力价值阐述,特别是第23题民族精神传承需要较强的价值判断与材料整合能力,对学生的核心素养要求较高。
<点击图片查看全卷>
道法答案
<点击图片查看完整答案>
无广告·自助查阅·全平台自助刷题学习
争做山东最好·最全·最强的升学配套