
山东文化产业职业学院创办于2009年,是经山东省人民政府批准、国家教育部备案,由大众报业集团创办的全日制普通高等学校,是山东省第一所专门为文化产业发展培养高素质技术技能型人才的综合性高等院校。
学校坐落于青岛市莱西高铁新城,现有在校师生2万余人,总规划占地面积4260亩,总投资57亿元,由同济大学规划设计,校区环境秀美,交通便利,学校北门即为胶东半岛高铁枢纽中心—莱西站。
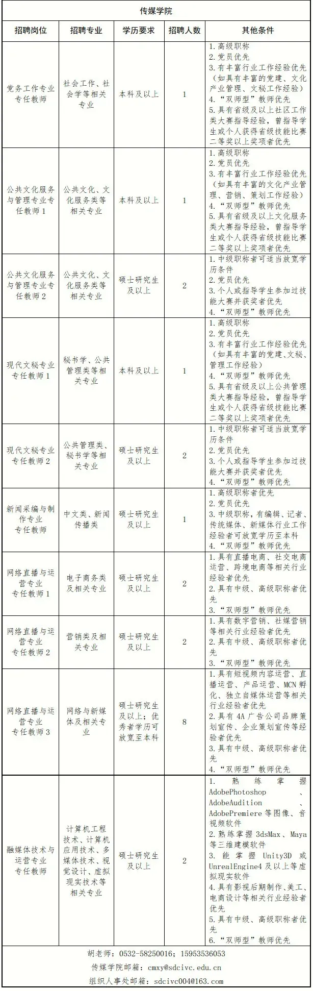
学校设马克思主义学院、传媒学院、美术与艺术设计学院、工商管理学院、医养健康学院、轨道交通学院、智能制造学院、信息工程学院(华为现代产业学院)、音乐与舞蹈学院、大兴电影学院、数字经济学院、凤凰数媒创意学院12个二级学院,开设了60个专科专业,面向全国招生。

报名条件
岗位需求计划


聘用方式与待遇政策
人才应聘程序
1.资料提报:应聘人员将《山东文化产业职业学院应聘人员报名登记表》(见附件1)Word版和毕业证、学位证(应届生尚未取得的提供学信网学籍在线认证报告)等各类反映个人经历和能力的证明材料同时发送至组织人事处邮箱sdcivc004@163.com和各学院邮箱,邮件主题统一命名为“应聘部门+岗位名称+姓名+所学专业”。
纪律与监督
1.应聘人员对报名信息表信息负责,确保信息准确性与真实性,由于信息不实造成的一切后果皆由本人自行负责。应聘人员的资格审查贯穿招聘工作的全过程,对发现不符合应聘资格或弄虚作假等各种违规问题的,不论哪个阶段、哪个环节,一经查实,取消应聘或聘用资格。
2.在招聘期间,如不按时参加笔试、面试、办理有关入职手续等,视为自动弃权。
3.拟聘人员经查询发现有违反《关于建立教职员工准入查询性侵违法犯罪信息制度的意见》《关于落实从业禁止制度的意见》等规定情形的,或发现有丧失教师资格信息和撤销教师资格期限内的,学校不予聘用。
4.拟聘人员须在县级以上的医疗机构体检,体检标准参照《公务员录用体检通用标准(试行)》执行,包含心理检测项目,费用自理。体检不合格或心理测试未通过者,取消拟聘资格。
5.我校未在校外设立任何形式的招聘机构,也未与任何社会机构和个人联合招聘。我校的招聘工作均由学校组织人事处直接实施,不收取任何费用。
应聘咨询
山东文化产业职业学院
期待您的加入
一路前行 共创未来!