2027公考去哪里找公告?
如何精准查找职位表,不错过就业机会?
扫码邀请进群!有效信息不错失!

烟台考选涵盖:芝罘区、福山区、牟平区、招远市、海阳市、莱州市、龙口市等地,由各地区委组织部和人社局自行组织。各地公告时间、招考条件、考试内容都有不同。下面以2025年烟台各县区人才引进公告为例,对报考时间、报考条件、考试内容进行汇总。
2025年烟台市及各区共计考选584人,包括:
市属菁英计划60人 | 福山区40人 | 龙口市40人 | 开发区20人 |
莱州市40人 | 牟平区100人 | 芝罘区46人 | 海阳市32人 |
福山区高层次10人 | 招远市45人 | 蓬莱区90人 | 莱山区30人 |
龙口市高层次31人 | 高新区15人 | 栖霞市30人 | |
各地区的考试时间错开,考生可多次报名参考
最早笔试:市属岗位(3月14日线上预选)
4月中旬:福山区(4月19日)、经开区&芝罘区(4月20日)
4月下旬:牟平区(4月26日)
5月上旬:龙口市(5月10日)、招远市&莱山区(5月11日)
5月中旬:莱州市(5月17日)、海阳市(5月18日)
5月下旬:蓬莱区(5月25日)、栖霞市(5月25日)
面试时间:多集中在5月下旬至6月上旬
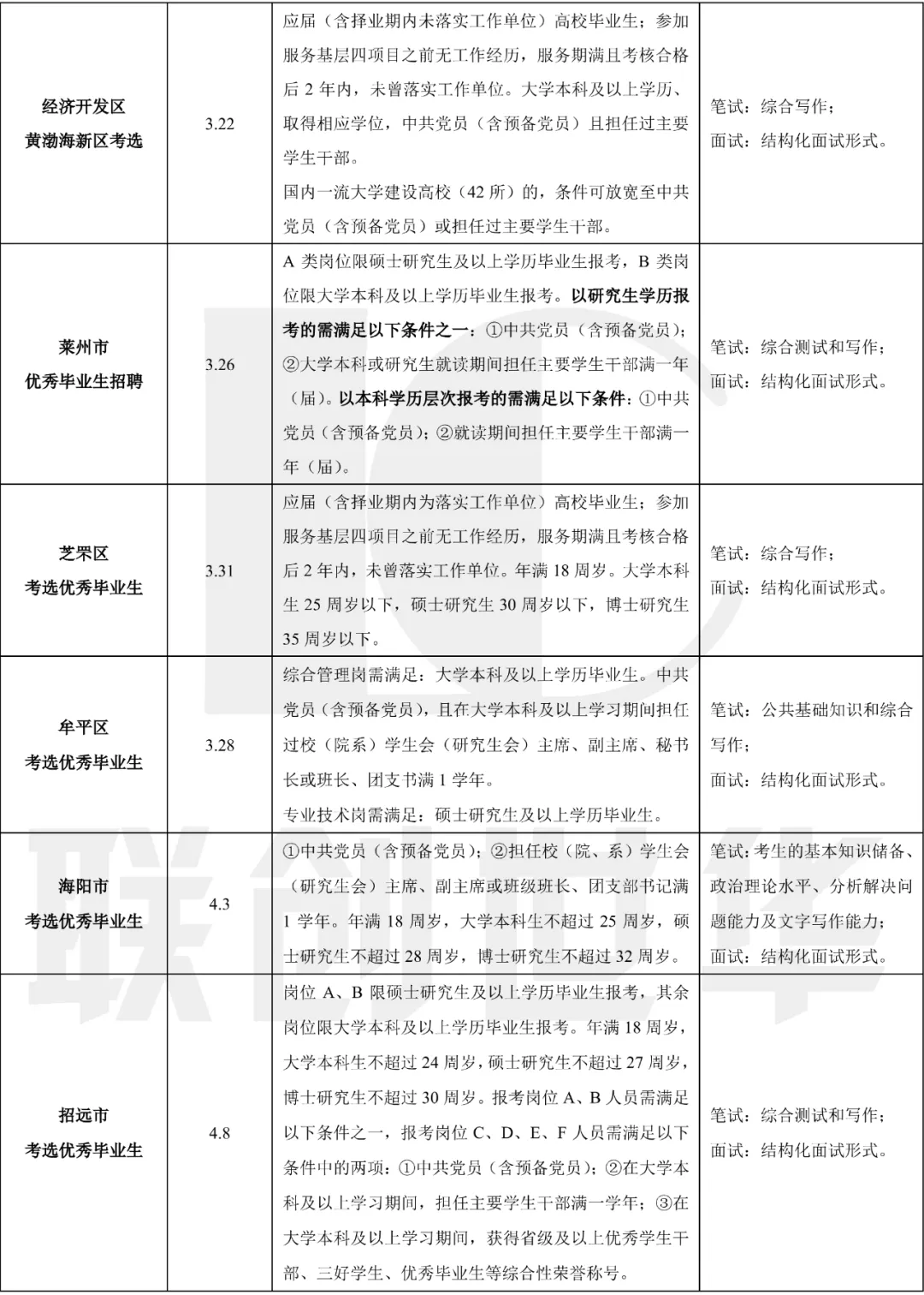
各地区的报考条件存在明显差异,下面通过表格形式进行对比:
烟台各地的笔试内容高度一致,主要考察以下几个方面的能力:
政治理论水平:时政、大政方针的理解和掌握
逻辑思维与分析能力:行测题型:常识、言语、判断、数量等
综合写作:申论式大作文
基本知识储备:公基题型:涉及法律法规、省情市情、人文科技等公共基础知识
备考建议:行测+申论+公基全面备考。同时关注山东省及烟台市的最新时政和发展规划(写作题的背景材料)
1.“巡考王”:“党员+担任主要学生干部+硕士“基本符合所有地区的报考要求,可以最大化巡考,可广撒网选大鱼。
2.“精准狙击”:
专项小班授课,不合国省考混班
王清淞老师一带到底不换人
答题突出青岛地区性发现特点
青岛市南区开课
100预约金抢座,不报全额秒退
开课时间:2月22日-3月1日
课程预约:15811110532
每月大量单位都会自行组织自己单位的招录考试,这类招考公告一般会发布在单位网站上,且无固定发日期,考生自己很难及时关注到信息发布。很多时候并不是自己能力不行上不了岸,而是“这个事我不知道”。我们的群里和公众号都会即时收集信息进行汇总推送。↓↓↓扫码邀请进群。
*逐梦选调生订阅号,资讯信息覆盖山东及各省选调、人才引进考试,提供一站式公考资讯服务,先后帮助近万名选调及人才引进考生上岸。每年超过10000名考生加入逐梦选调生微信群,备考学习+答疑,加群请加田老师微信:xds022邀请进入。