在线做题·视频讲解·试卷分析


数学卷考霸评分 8.8/10
数学卷
本卷精准对标九年级课标,系统考查二次函数、相似三角形、圆的性质、几何证明等核心内容。易得分题集中在基础概念判断;难点在于第10题梯形综合证明需要较强的逻辑推理能力,第23题二次函数综合探究体现数学建模素养,特别是第8题航海方位角计算对学生的空间想象能力要求较高。
<点击图片查看全卷>
数学答案
<点击图片查看完整答案>
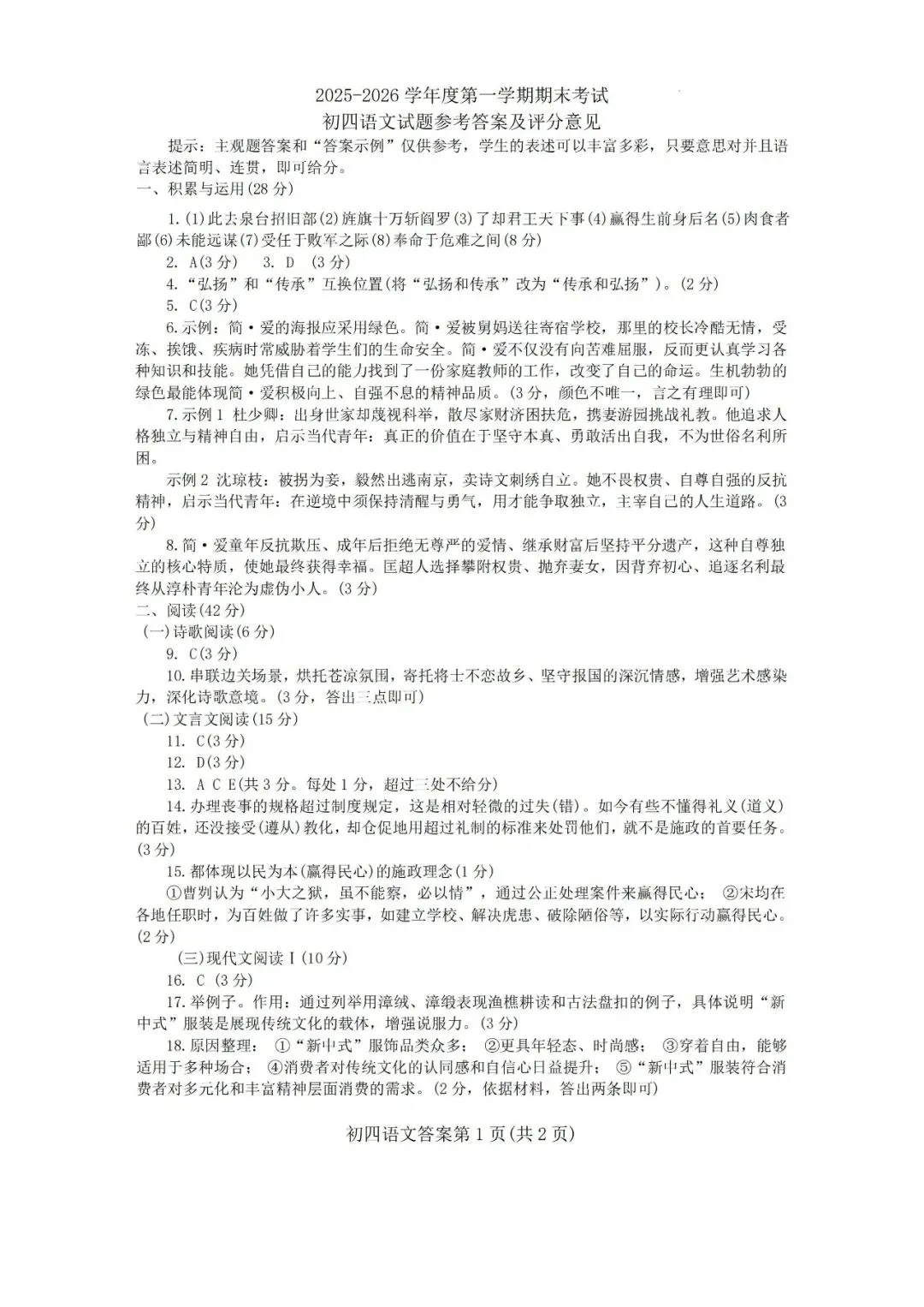
语文卷考霸评分 8.9/10
语文卷
本卷精准对标九年级课标,积累运用考查古诗文理解与语境运用,阅读板块通过《边城听角》诗歌鉴赏、文言文《宋均治郡》精读、现代文《皮黄一响》散文赏析等多元文本,梯度考查信息整合、文学鉴赏、批判性思维等高阶能力;非连续性文本'新中式'服装材料体现跨学科整合。易得分题集中在基础默写和直接信息提取,难点在于《皮黄一响》情感体悟与《宋均治郡》治理智慧分析,需较强的文本迁移与历史文化理解能力。
<点击图片查看全卷>
语文答案
<点击图片查看完整答案>
英语卷考霸评分 8.7/10
英语卷
本卷精准对标九年级课标,听力部分通过辨音、情景判断、短文理解梯度检测理解能力;阅读涵盖未来教育科技、身体语言心理学、温情故事、邮政历史等多元话题,注重批判性思维与文化意识;书面表达要求结合学习经历。易得分题集中在直接信息匹配;难点在于完形填空的语篇逻辑推理和阅读理解中的观点态度分析,特别是任务型阅读的丝绸之路文化传播需要较强的综合理解能力。
<点击图片查看全卷>
英语答案
<点击图片查看完整答案>
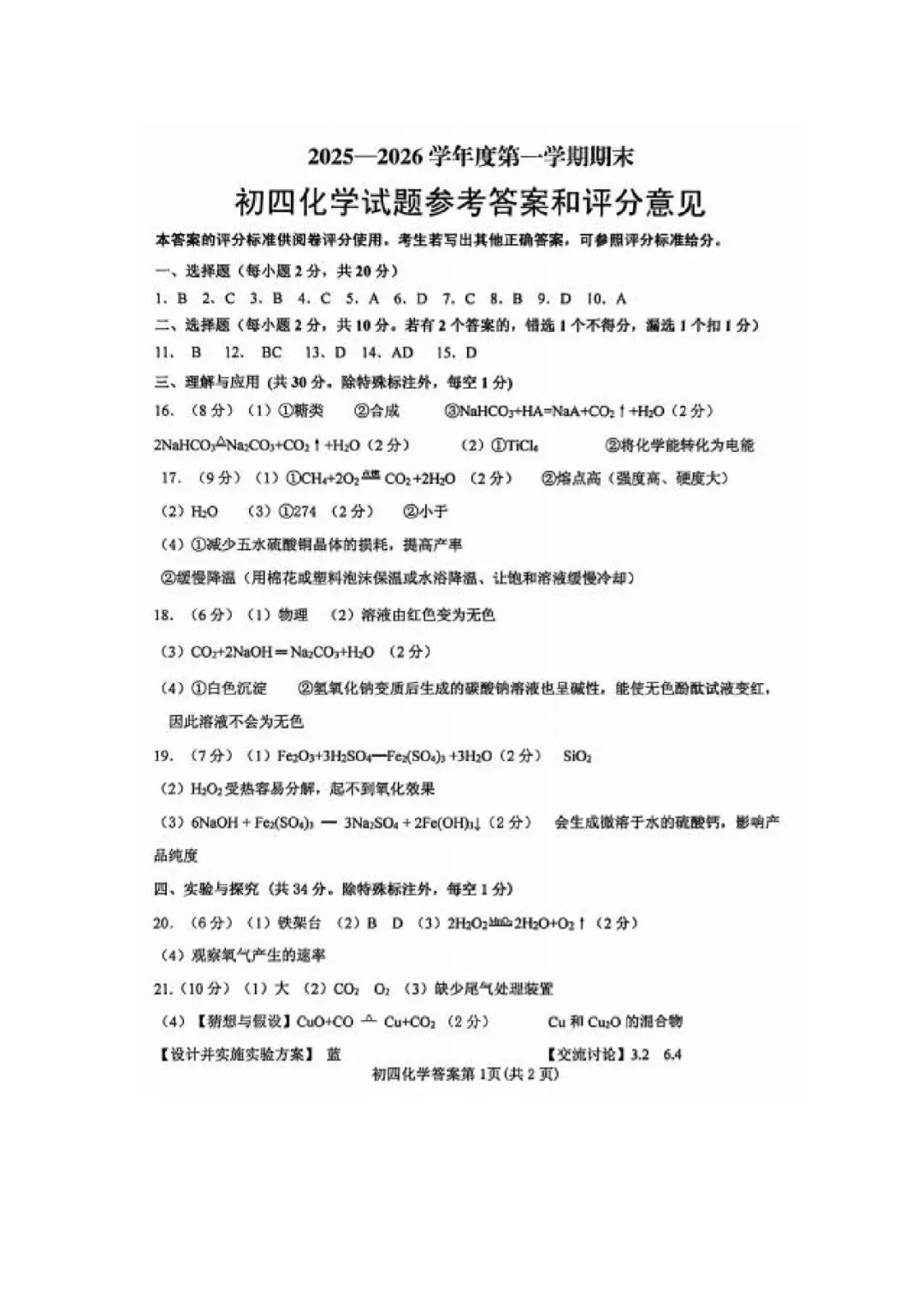
化学卷考霸评分 8.9/10
化学卷
本卷精准对标九年级课标,系统考查物质变化、溶液计算、化学实验、工艺流程等核心内容。易得分题集中在基础概念判断;难点在于第9题金属活动性探究、第15题混合粉末计算、第19题铁红制备工艺分析,特别是第11题CO2合成尿素流程需要较强的跨学科整合能力,对学生的科学探究素养要求较高。
<点击图片查看全卷>
化学答案
<点击图片查看完整答案>
道法卷考霸评分 8.8/10
道法卷
本卷精准对标九年级课标,系统考查法治建设、文化传承、政府职能、科技创新、改革开放等核心内容。易得分题集中在基础概念判断;难点在于第13题'个人碳账户'政策分析、第17题德治法治关系辨析、第20题中非合作意义阐述,特别是第9题'赋能型大国'理念理解需要较强的国际视野,对学生的核心素养要求较高。
<点击图片查看全卷>
道法答案
<点击图片查看完整答案>
无广告·自助查阅·全平台自助刷题学习
争做山东最好·最全·最强的升学配套