一、学校概况
烟台黄金职业学院是由山东省人民政府批准、教育部备案的全日制普通高等职业院校,执行国家普通高校统一招生计划,面向全国招生,目前在校生近15000人。学校由大型国有企业山东招金集团投资兴办(国企办学,公益大学)。山东招金集团有限公司是一家以矿业链、深加工产业链为核心,金融产业、环保产业、教育产业协同发展的大型综合性集团公司,总资产800多亿元,连续多年入选“中国企业500强”和“中国500最具价值品牌”,品牌价值达1147.91亿元。
学校位于烟台市招远市国家级开发区,校园紧邻大海,交通便利,学校距离高铁站车程10分钟,距离烟台机场车程1小时。目前开设地质与测量工程系、资源与土木工程系、环境与材料工程系、珠宝与艺术系、机电工程系、黄金经济与管理系、信息工程系、文化教育系、思想政治工作部、健康学院与信创产业学院,是国内首家黄金专业齐全、文管财经协调发展的高等职业院校。
学院获批全国机械冶金建材行业工匠学院、山东冶金工匠学院;获批山东省高等职业教育高水平专业群3个,山东省市域产教联合体1个,国家级虚拟仿真实训中心1个,山东省新旧动能转换公共实训基地1个,山东省技能大师工作室1个,山东省技术能手1人,全国黄金行业技术能手1人;获批省职业教育在线精品课程2门,省级职业教育一流核心课程2门,省社区教育优秀课程资源6门。2025年,师生在省级技能大赛、创新创业大赛等各级各类竞赛中获奖500余项。
学校先后荣获 “国家职业教育品牌工程院校”“山东省培育工匠精神优秀院校”“山东省产教融合示范单位”“烟台市职业教育工作先进单位”等多项荣誉称号。
二、烟台黄金职业学院2025-2026学年人才引进计划




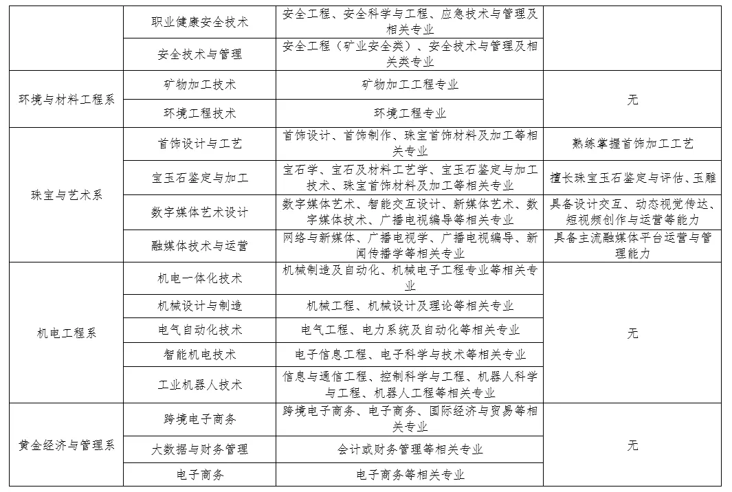
专任教师岗学历要求:硕士研究生、博士研究生
专职辅导员及教辅岗学历要求:硕士研究生
注:招聘岗位合计74个。
三、招聘条件
1.具有中华人民共和国国籍,遵守中华人民共和国宪法和法律;
2.遵纪守法,品行端正,团结同志,廉洁奉公;
3.身体健康,符合学校发展需要,能胜任相关岗位工作;
4.具备报考岗位要求的资格条件;
5.应届毕业生须于2026年8月31日前取得毕业证书和学位证书。
四、薪酬福利待遇
1.按照市属国有企业薪酬体系,为应聘者提供有竞争力的薪酬待遇;
2.按照规定缴纳社保、购买住房公积金(单位12%+个人12%)及企业年金(单位8%+个人2%),共计五险二金;
3.为外地无住房教职工提供教师公寓,并享有住房补贴和餐费补助等福利待遇;
4.符合烟台市高层次人才引进政策的博士研究生、硕士研究生、学士本科生,分别给予每人每年3.6万元、2.4万元、1.2万元生活补贴,补贴3年;
5.符合烟台市高层次人才引进政策,且在烟新购商品住房的博士研究生、硕士研究生、学士本科生,分别给予最高20万元、10万元、5万元一次性购房补贴;
6.博士研究生人才引进待遇高于烟台市公办高职高专院校待遇,具体情况一人一议,优秀者待遇从优。
五、报名时间和要求
1.报名时间:全年均可报名参加应聘。
2.报名方式:应聘者将应聘材料发送至学校人事处邮箱:hjxyrsc@163.com
发送邮件主题格式:应聘岗位-姓名-毕业学校-专业-学历学位。
联系人:张老师 联系电话:0535-8307992
3.报名提交材料:
(1)本人简历(含年龄、籍贯),需注明各教育阶段所学专业主修课程;
(2)往届毕业生需提供第一学历/学位和最高学历/学位证书;
(3)应届毕业生需提供第一学历/学位证书以及研究生阶段教育部学籍在线验证报告;
(4)具有中级及以上专业技术职务的需提供职称证书;
(5)能证明本人能力的其他材料。
注:以上证明材料需扫描后附在本人简历后面,合并为一个PDF文件发至邮箱。
六、招聘考察方式
1.专任教师面试以试讲为主,辅以现场问答。试讲主要考察应聘人员的形象气质、语言表达、教学内容、教学方法和技能、教学效果等;现场问答主要考察应聘者的专业知识、逻辑思维能力、应变能力。总时长不少于20分钟。试讲内容由用人部门拟定(按30分钟准备),并于试讲前2-3天通知应聘人员,要求使用PPT课件演示。
2.教辅人员面试一般采用结构化面试或现场问答等方式进行(岗位要求侧重考察专业水平的,可按照岗位要求的形式),重点考察面试人员的专业素质和业务水平。
七、录取和聘用
1.学校根据招聘面试成绩和考核(考察)结论,确定拟录用人员。
2.拟录用人员确定后,学校人事处电话通知应聘人员报到并办理入职手续,签订聘用合同。
往期回顾
来源丨烟台黄金职业学院
责编丨张弩 校对丨常帅 监制丨侯召溪
版权归原作者所有 如有侵权及时联系删除