














































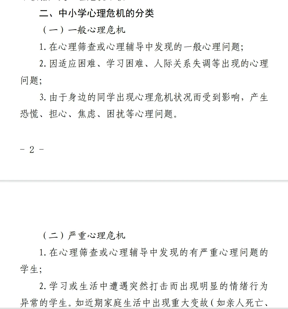
领取方式
1.关注儿童心理帮公众号
2.输入「103」根据提示领取
分享到朋友圈,是最高的赞赏
为你推荐 心理学如何为教师职业赋能? 儿童青少年行为及心理特点是什么? 学生心理异常情况如何应对? 校园心理危机干预如何处理?








▼

(课程订阅后,永久有效, 可重复学习)




1、课程为视频录制形式,共计48讲,已全部更新完成,购买后开始学习。每讲约为30分钟。
2、课程永久有效,可在电脑、手机和平板上无限次观看。

课程试看片段(2)

原价:1599元
早鸟价:399元
▼

(课程订阅后,永久有效)
购买后赠送课程中老师使用的课件ppt




* 注:本产品为知识性内容,购买成功后概不退款,请谨慎购买
课程结束后,颁发的电子版培训证书。
如需证书,请添加智浩心理客服
凭付款截图,拉您入学习群
登记和申请证书。

(↑扫码添加客服微信↑)
👇👇👇
1. 《防止青少年自我伤害》PDF一本
2.《樊富珉:生命教育与自杀预防》一本
3. 《心理危机干预实用指导手册》一本
4. 《青少年心理危机干预手册》一本
5.《大学生自杀的鉴别与预防》一本
6.《心理治疗自我伤害的青少年》一本
7. 《中小学生自伤问题识别、评估和治疗》

分享到朋友圈,邀请朋友组队学习
爆款心理大咖课程: 点击下方链接,查看课程详情、报名听课 高级OH卡牌咨询师证书丨中国人力资源职业教育培训中心技能认证 心理催眠师(高级)证书丨催眠系统培训 家庭教育指导师(高级)证书丨中国人力资源职业教育培训中心技能认证 沙盘游戏咨询师(高级)证书丨中国人力资源职业教育培训中心技能认证 音乐疗愈师系统课50讲丨颁发音乐疗愈师高级证书,国际疗愈行业协会认证 中医心理学家肖然89讲:中医心理咨询师认证培训丨证书 婚姻家庭咨询师(高级)证书丨中国人力资源职业教育培训中心认证
-免费领取资料-
【免费领取】36份认知行为疗法文档书籍+焦虑症的38个案例解析
【限时免费】心理课、团体活动、生涯规划、学校咨询案例、心理电影赏析类书籍
【限时领取】28套教师心理健康及其维护压力情绪管理培训讲座PPT课件工作现状
【限时领取】初中7-9年级心理健康教案、PPT课件+20份心理教师必备表格、文件

点击“阅读原文”,查看百门大咖心理课